4 上飛公司供應商產品數據管理系統的實現
4.1 系統開發環境
基于Windchill的系統開發環境主要包括JDK、源代碼控制系統、故障追蹤系統、代碼打包部署工具、IDE開發工具和建模工具。
①JAVA開發平臺要求安裝JDK 1.6。
②源代碼控制系統使用SVN(Subversion)。
③BUG追蹤系統使用Bugzilla。
④系統代碼打包部署使用基于ant的系統工具。
⑤集成開發環境(IDE)使用Eclipse。
⑥建模工具使用RationalRose。
4.2 初始化配置
4.2.1 XML文檔交互屬性
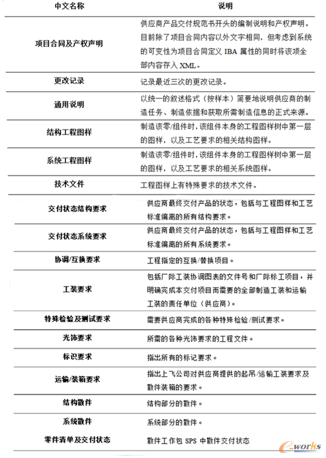
除了可以通過IBA和MBA進行管理以外,SPS其他幾個屬性都屬于長字段屬性,且在其他工藝文檔中暫時沒有直接調用關系,因此考慮直接以blog的格式保存在XML文檔中作為整體保存在數據庫中。相關屬性及說明見表4.1所示。
表4.1 SPS其他屬性

4.2.2 Windchill初始化規則
在完成SPS內容解析和MBA、IBA屬性定義整理后,可通過Windchill的對象初始化規則管理器來建立SPS的初始化規則。在初始化規則中可對存儲位置、生命周期、團隊管理模版、版本管理等規則進行定義。圖4.1為初始化規則管理器關于工藝文檔SPS部分界面的截圖。
圖4.1 SPS初始化規則管理器

4.3 規劃與儲存
SPS文檔的存放位置為產品—〉文件夾—〉工藝文檔—〉SPS,詳見圖4.2所示。
圖4.2 SPS存儲位置

4.4 頁面與步驟
4.4.1 SPS-BOM重構模塊
SPS-BOM工作包的創建和修訂需要相應的編輯權限,其實現步驟和對應界面如下:
①從“產品-SPSBOM重構”進入SPSBOM重構器,如圖4.3所示。

圖4.3 SPS-BOM重構器進入方式
②點擊查找并添加按鈕,查找并添加SPSBOM節點,如圖4.4所示。

圖4.4 查找并添加SPSBOM節點
③點擊新建工作包按鈕,輸入工作包編號及名稱,如圖4.5所示。

圖4.5 新建工作包
④當工作包編號規則符合工藝組件編號規則時,選擇是否散件工作包,如圖4.6 所示。

圖4.6 確認是否為散件工作包
⑤保存編輯,如圖4.7所示。

圖4.7 保存編輯
工作包的創建和修訂無須通過簽審流程即可直接發布到Windchill系統中。SPS-BOM工作包重構的實現步驟和對應界面如下:
①查找并添加要重構的工作包,如圖4.8所示。

圖4.8 查找并添加需要重構的工作包
②查找并添加需要的EBOM視圖零件,如圖4.9所示。

圖4.9 查找并添加需要的EBOM視圖零件
③選擇父節點零件,通過拖動、復制/粘帖E視圖零件至該節點或在該節點下
新建工藝組件對零件進行重構,如圖4.10所示。

圖4.10 拖動復制粘貼進行零組件重構
④編輯零件的工程下級裝配件、制造部門、使用部門、有效性等信息,如圖4.11所示。

圖4.11 編輯零組件信息
⑤維護零組件的版次和有效性。
⑥保存完成重構的工作包,如圖4.12所示。

圖4.12 保存完成重構的工作包
⑦在工作包操作中選擇啟動簽審流程,如圖4.13所示。

圖4.13 啟動工作包簽審流程
⑧瀏覽編輯內容,確認編輯無誤則通過簽審并將更改發布到Windchill系統中。
核心關注:拓步ERP系統平臺是覆蓋了眾多的業務領域、行業應用,蘊涵了豐富的ERP管理思想,集成了ERP軟件業務管理理念,功能涉及供應鏈、成本、制造、CRM、HR等眾多業務領域的管理,全面涵蓋了企業關注ERP管理系統的核心領域,是眾多中小企業信息化建設首選的ERP管理軟件信賴品牌。
轉載請注明出處:拓步ERP資訊網http://www.sdyuan.com/
本文網址:http://www.sdyuan.com/html/consultation/10820619659.html
























