3 上飛公司供應商產品數據管理系統的設計
3.1 系統的框架設計
SPS-BOM重構器和SPS系統都基于windchill8.0作二次開發,其中SPS系統主要采用windchill8.0的HTMLTemplate技術,而SPS-BOM重構器系統主要采用了JavaWebStart技術。為了提高系統的可復用性、可維護性和可移植性,系統盡可能地運用了MVC設計模式進行了分層,將系統主要部分分成了模型、視圖、控制器三個核心部件,各自處理自己的任務。視圖是用戶看到并與之交互的界面。在SPS-BOM重構器中,視圖就是重構器小程序的界面,為了使界面更易維護,通過一個properties文件來控制界面上的菜單、按鈕等;在SPS系統中,則有WEB頁面和PDF文檔兩種視圖,其中WEB頁面與windchill8.0的HTMLTemplate技術耦合,具體見圖3.1所示。

圖3.1 系統應用框架
3.2 主要功能設計
3.2.1 標簽定義
SPS各屬性中英文標簽定義如表3.1所示。表3.1中總共34個標簽,其中“零件清單及交付狀態”(“PARTLIST&DELIVERYSTATUS”)用于散件工作包SPS。
其中,通用說明由于文字內容基本固化,因此采取賦默認值并可編輯的方式進行賦值。交付狀態、協調/互換要求、工裝要求、特殊檢驗及測試要求、光飾要求、標識要求及運輸/裝箱要求的編輯則采用添加固化、半固化或自定義條目的方式進行。頂層工程圖紙部分則可根據編號對相關數據庫進行搜索并自動獲取其他字段的內容。
表3.1 屬性標簽定義

視圖中除了以上屬性標簽外,一些屬性的值中含有子表格,這些子表格的填寫方式如表3.2所示。
表3.2 SPS屬性標簽子表格定義

子表格所用到的標簽定義如表3.3所示。
表3.3 SPS子表格標簽定義

3.2.2 文檔IBA屬性
結合程序所定義的零組件SPS輸出視圖和表(3.4-3.5),SPS表中可細分為29條屬性信息。為更加方便的進行SPS文檔屬性的結構化管理,同時考慮系統中目前針對IBA屬性存儲字段長度的設定限制以及屬性調用的實際需求,對機型、編制者、零/組件號、零/組件名稱、工藝下級件、供應商、生效架次、零件類型、合同編號采用文檔SPS的IBA屬性進行管理。
表3.4 SPSIBA定義

表3.5 SPSIBA清單
3.2.3 MBA屬性說明
表3.6中,SPS編碼和文檔名稱指的是根據程序中所提到的SPS_零件號以及SPS_S_零件號編碼的SPS創建編碼規則自動生成編碼以及中文。中文名稱以同零件中文名稱一致的名稱來表示。SPS文件名稱則代表每一份SPS所保存的XML文檔的編碼,具體描述將在中給出。
表3.6 SPSMBA屬性說明

3.3 邏輯與規則設計
3.3.1 表單創建及修訂原則
SPS表的創建基于SPS-BOM產品結構樹上的零件進行。修訂采用先行更改單和文檔版次進行管理。最多允許發放九次先行更改,超過則必須進行合并升版。任何SPS內容的部分修改發布都會更新版本。SPS的文檔類型定義為:wt.doc.WTDocument|com.samf.工藝文檔|com.samf.工藝文檔SPS。SPS先行更改單的文檔類型定義為:wt.doc.WTDocument|com.samf.工藝文檔|com.samf.工藝文檔SPS先行更改單。
3.3.2 編碼規則
SPS文檔節點的編碼遵循SPS_工作包號_架次號的規則。SPS所對應的XML文檔采用SPS_工作包號_架次號.流水號.xml的編碼格式進行存儲。流水號采用001,002,……進行表示。SPS先行更改單的編碼規則遵循SPS_工作包_SPS版本號_更改序號的規則。SPS先行更改單所對應的XML文檔采用SPS_工作包_SPS版本號_更改序號.xml的編碼格式進行存儲。SPS更改序號采用G01,G02,……進行表示。
3.3.3 版本控制規則
SPS的版本管理遵循文檔管理通用規則。在原版本基礎上做過除生效架次(有效性)維護以外的內容變更,先生成先行更改單,若更改過多則會產生版本上的更替,最多允許發放九次先行更改。版本更替規則采用A,B......的升版模式。若僅涉及生效架次(有效性)變更則只進行有效性維護,而不對SPS版本進行變更或發放先行更改單。
3.3.4 工程及工藝下級裝配件識別
當前零件的工程及工藝下級裝配件的識別基于SPS-BOM進行,步驟如下:
①確定當前零件為搜索對象后,基于全機SPS-BOM進行檢索,獲取當前零件在MBOM上的位置信息。
②檢查零件的位置信息,并搜索其下級工程組件、下級工藝裝配件以及在下級工藝裝配件中當前零件的數目。
3.3.5 生命周期與工作流制定
圖3.2為SPS的生命周期狀態。

圖3.2 SPS生命周期
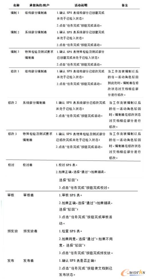
在圖3.2中的SPS生命周期狀態中,編制/修改按流程分別進入校對、審核狀態,審核通過后預發放到對應供應商并給與意見,如通過則準備進入發布狀態。對于已發布但因工程更改等原因需要作廢的版本,其狀態可變更為已作廢狀態,具體實現上可將生效架次改為0架次。簽審過程中的生命周期狀態如圖3.5所示。
表3.7中縱向表示當前狀態,星星表示該狀態在簽審過程中的狀態變更。詳細的變更規則下節中的SPS工作流程圖中詳細描述了每一路由設置。
根據上飛的實際情況,生命周期中的預發放階段是供應商管理部執行,發放到對應供應商。供應商進行檢查確認,無意見則供應商管理部通過并切換到待發布狀態,若有不同意見與制造工程部工藝人員進行協調決定是否修改。
表3.7 SPS簽審過程狀態變更表

對于SPS生命周期中的各個階段路由變換,遵循圖3.3中的工作流程。SPS只能由制造工程部工藝人員基于SPS-BOM產品結構樹上的零件進行創建,SPS必須經過校對、審核、預發放及發布過程。在發布前,通過條件設置路由進行發布前SPS-BOM更新比對,若無更新則進行發布。如果存在和創建時的基礎SPS-BOM相比,數據信息存在更新,則進行更新并重新進入校對、審核、查看流程直至發布。

圖3.3 SPS工作流程圖
表3.8 為生命周期階段說明。
表3.8 生命周期階段說明

3.3.6 訪問權限
表3.9為系統訪問權限清單。
表3.9 系統訪問權限

3.4 數據庫的設計
3.3.1 E-R圖
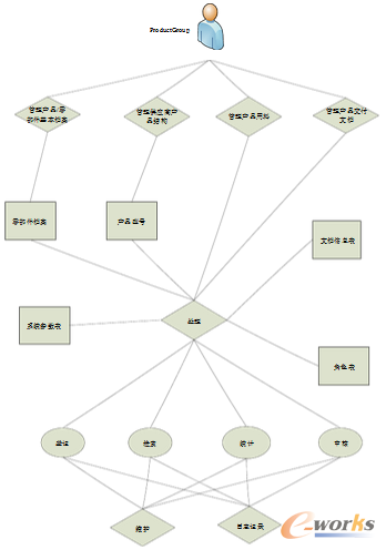
系統設計的E-R如圖3.4所示。

圖3.4 E-R圖示
3.3.2 數據庫表單設計
本文將BOM樹結構轉換轉化為兩個表:MaterialData和MaterialRelation。MaterialData記錄所有物料的基本信息,MaterialRelation記錄物料之間的結構關系。由于在MPR和MPS中需要使用物料的許多屬性,如:生產提前期、直接成本、間接成本等,如果將物料信息和結構信息存放于一個表中,數據庫冗余大,維護困難,并且容易導致數據的不一致性,因此設計了MaterialData表用于記錄物料的基礎信息,由于本文主要討論的是BOM生成等算法,因此只列出了相關的數據項。MaterialData結構如表1所示,其中物料類型主要有4種:最終產品、自制件、零部件和標準件,分別用P、I、U和S表示。MaterialRelation結構如表(3.10-3.12)所示,層次是指該物料在BOM樹中所在的層次,數量是該物料相對于母件的數量;母件ID是指母件結點的ID,根結點代碼是指該物料所屬的最終產品物料代碼。
表3.10 MaterialData表結構

表3.11 MaterialRelation表結構

表3.12 MaterialData表結構

MaterialData表的內容如表3.12所示,每一種物料對應表中的一條記錄。MaterialRelation表的內容如表3.11所示,對于最終產品,層次為1,母件代碼也為1,指向自己;由于自制件可以在一個最終產品中多次使用,也可以用于企業中多個最終產品中,因此在MaterialRelation表中自制件的結構只記錄一次,自制件的下屬部件(包括零部件、標準件和自制件)的層次記為0,這樣就可以表示該物料的層次不固定,根據所屬的自制件所在層次不同而有所變化,同樣這些自制件下屬部件的根結點代碼為“NULL”,只有在生成BOM樹的時候,才能根據自制件的根結點代碼來動態確定該物料的根結點代碼。這種設計的優勢在于當自制件的結構發生變化時,在數據庫中也只需要修改一次,易于保證BOM數據的完整性和一致性。
3.5 本章小結
本章對基于windchill框架的上飛公司供應商產品數據管理系統進行了設計。剖析了實現過程以及具體實現方法及效果,分析了各個功能的實現的步驟和原理,主要內容包括系統功能模塊構建設計、數據庫設計、羅技與規則的設計及具體實現方式。
核心關注:拓步ERP系統平臺是覆蓋了眾多的業務領域、行業應用,蘊涵了豐富的ERP管理思想,集成了ERP軟件業務管理理念,功能涉及供應鏈、成本、制造、CRM、HR等眾多業務領域的管理,全面涵蓋了企業關注ERP管理系統的核心領域,是眾多中小企業信息化建設首選的ERP管理軟件信賴品牌。
轉載請注明出處:拓步ERP資訊網http://www.sdyuan.com/
本文網址:http://www.sdyuan.com/html/consultation/10820619651.html























