一、企業簡介
日出東方太陽能股份有限公司成立于1997年,是專業從事太陽能應用技術研究和太陽能熱利用產品制造、營銷的科技型企業,廠區占地面積20萬余平方米,現有員工5000余名,各類專業技術人員占員工數的30%以上。2013年實現銷售收入30.88億元,凈利潤3.08億元,納稅2.45億元。
目前公司擁有國內領先的生產設備,生產實現機械化、模具化,年生產全玻璃真空管能力達3000萬支、太陽能熱水器能力達300萬臺(套),并擁有50余項國家專利。公司為國家高新技術企業、江蘇省民營科技企業、AAA級資信等級企業、A級納稅信譽企業,設有國家級企業技術中心、國家級博士后科研工作站、江蘇省光熱能源工程技術研究中心。2009年以來公司太陽能光熱產品產銷量、銷售額、市場占有率均居國內第一,公司已發展成為世界最大的太陽能熱利用產品制造企業之一。

圖1 日出東方部分廠區俯覽圖
二、企業信息化應用總體現狀
目前企業信息系統應用包括:SAP-ERP及條碼升級、電子訂單系統、遠程控制中心、PTC-PDM、Utlimus-BPM及EIP、用友NC-eHR、WMS、呼叫中心、SRM、EC建設、SAP-BI、Siebel-CRM等應用等,已實現企業兩化融合的全面升級。
ERP/HR系統已在全集團公司范圍內應用,涉及采購、倉儲、生產、銷售、物流、財務等企業各個業務版塊;PDM系統已覆蓋研發、工程、技術、生產等主要部門;EIP系統覆蓋各分子公司和生產基地;條碼系統已覆蓋各生產基地;CRM和呼叫中心系統已覆蓋營銷公司各業務節點;WMS系統覆蓋各倉儲業務單元;BI系統覆蓋到主要業務部門崗位及管理決策層;文檔加密系統以及行政房產和檔案管理軟件已在集團范圍內全部應用;
通過ERP、PDM、HR、EIP、CRM、BI等信息系統的建設,給企業日常管理帶來如下效益:
1)為企業管理者提供更有時效、更加準確的各類經營數據,為管理者掌握企業運營情況及經營決策提供了有力保障;
2)創新集團管控模式,為所屬4個生產基地、13家法人單位的業務經營提供支撐平臺,也為未來企業戰略種子業務的系統支持提供有力保障;
3)提高部門間的協作效率,各部門、崗位的職責界定明確,能夠按照規定的時間、標準錄入相應的信息進入系統;
4)信息的充分共享,各類信息系統的數據通過授權實現可視化,打破部門間的信息孤島;
5)提高客戶的服務滿意度,方便、及時的調閱客戶往來、訂單狀態等各類信息;
6)條碼標簽的應用實現產品的唯一身份標識管理,實現企業產品防串貨、身份識別管理及可追溯;
7)通過條碼系統實現產品各生產工序的實時生產動態,及時了解生產現場組織完成情況,為生產過程調度提供有效支撐;
8)條碼掃描自動入庫、出庫及與ERP系統的無縫集成,實現條碼及ERP信息充分共享,減少數據重復錄入,提高數據準確率;
9)通過PDM系統,企業建立起統一的數據管理中心、零部件庫,實現企業文檔標準化管理;
10)PDM系統實現產品設計等各類文檔的充分共享,并有效管理起歷史變更記錄;
11)PDM系統實現與3D設計軟件、ERP系統的有效集成,實現圖紙的快速轉換、物料及BOM數據快速準確傳遞及交互至ERP系統;
12)CRM系統有力支撐靈活的銷售政策,提升訂單處理透明度;有效管控重點經銷商的進銷存,輔助渠道政策的制定和決策,有效提升經銷商協同效率和渠道管理透明度;
13)CRM系統打通營銷渠道從總部到渠道到終端的信息通路,提升協同與掌控能力,提高服務質量和客戶滿意度,對客戶數據的采集,為總部多品牌協同戰略、經銷商增值服務開展奠定基礎;
14)BI系統給企業管理層及專業分析人員提供靈活可靠及時的財務數據及業務數據分析服務,以支持管理層運營及決策;
15)電子商務管理拓展新的營銷渠道,提升客戶體驗和品牌認知,獲得資源,提升銷售業績;
16)遠程控制中心通過采用PLC模塊、移動通信、自動識別、傳感器等信息技術,使之能與產品和生產設備相結合,打造數字化的產品和設備,提高企業的競爭力。
三、參評信息化項目詳細情況介紹
1. 項目背景介紹
日出東方經過10余年的快速發展,員工人數、營業規模、業務流程、管理模式等均有大幅的增長或改變,已經實施的信息化系統無法給企業的快速發展提供有效的數據支撐,各方面所體現的問題主要有:
各個業務系統形成信息孤島:
各個系統的用戶與外圍的系統(SAP系統、ERP條碼系統、HR系統,呼叫中心系統,CRM系統,REIP系統等業務系統)進行各種業務的交互,此將產生大量的業務數據,但是各個系統之間是自成體系,相互的孤立,最終成為一個個的信息孤島。隨著企業內部對于數據分析的日益重視和依賴,信息孤島影響了企業數據分析的發展,降低了企業信息化系統投資回報(ROI)。
各個業務系統只是滿足日常業務需要,無法為決策者提供分析支撐(數據太多,信息太少):
目前各個業務系統只是滿足日常管理需要的簡單的報表、查詢和部分統計等基本功能,沒有考慮整合各個業務系統綜合利用數據,系統除了滿足交易功能,還要滿足的報表、查詢和部分統計等基本功能,對于數據的全面統計、分析、綜合查詢、復雜報表以及數據挖掘等復雜綜合利用越來越追切和必要,提供諸如ROE、EBITDA、凈利潤、總資產、銷售收入、經營利潤預測和分析等功能將給管理人員提供必要的決策支持信息。
數據量快速增長,交易給生產系統帶來壓力:
由于日出東方的生產數據上傳各個業務系統,這將給各個業務系統帶來很大數據量的事務處理壓力,再加上日常管理需求不斷增多,各個業務系統除了銷售、人力、財務、生產和日報表還要同時滿足報表、查詢、統計等功能,將給生產系統帶來宕機的風險。
2. 項目目標與實施原則
總目標:BI項目不僅僅是一個孤立的IT系統實施項目,需要進行日出東方IT總體規劃,以分析內容為導向,強化對前端業務系統的數據源管理,建立日出東方公司整體決策支持管理平臺。利用目前公司現有的ERP系統、條碼系統、HR系統,呼叫中心系統,CRM系統,REIP系統等應用集成,實現公司經營預測、預算監控、財務分析、績效考核、生產指標分析、銷售分析、采購分析、庫存分析等功能,對各項數據進一步挖掘和分析,建立公司監控、分析和預測模型,實現公司精細化管理,加強對生產過程成本管理,優化裝置運行,更好地為公司生產經營管理和績效管理提供決策的支持。
項目分解目標如下:
(1)整合信息孤島,整體分析問題
根據分析指標體系的數據要求,以及日出東方現有信息系統架構和數據情況,形成日出東方數據中心架構。建設一種能在今后相當長的一段時間內,承擔部門信息共享利用,同時提供服務的開放數據平臺,為各部門的用戶提供清晰、先進、可以靈活部署、具有易于擴展、易于管理特點的基礎IT平臺。 BI可以將企業信息化的數據孤島整合起來,提供一個全局的視圖,讓決策者可以更加全面地看待問題,降低決策失誤風險性。
(2)提高決策質量,深入分析問題
BI能夠將數據轉換為知識進而輔助決策,能夠使決策者決策更加迅速準確,能夠給企業注入新的革命性的管理思想。決策者可以根據BI提供的鉆取功能對數據結果進行追根溯源,使問題的分析不止步于表面結果,發掘出數據中包含的機會:即如何以更低的成本、更快的速度、更高的質量完成任務;這使管理者能在質疑中不斷以創新來獲得差異化競爭優勢。
(3)整合各個業務系統,分析系統和業務系統物理隔離
整合各個業務系統,建立數據中心,物理和邏輯的將數據集中起來。在查詢事務性數據的時候,可以到各個業務系統進行查詢。在查詢分析性數據的時候,可以在BI系統進行查詢。數據中心起到了物理隔離生產系統,減輕對生產系統壓力的作用。
(4)制定管理目標 持續改進應用系統
BI系統數據的源頭來自于各個業務系統。BI系統的建立可以首先讓管理層和決策層體會到IT的價值、培養他們的IT意識,促使他們推動ERP、條碼、HR,呼叫中心,CRM,REIP系統等的持續改進。
總原則:日出東方BI需要遵循總體規劃、重點突破、長期優化、分步切換的原則。
(1)總體規劃:需要通過本次實施的咨詢,進行日出東方戰略績效分析指標、企業能力分析指標體系、運營管理指標體系設計,最終形成符合日出東方未來發展需要的指標體系架構。
(2)重點突破:分析指標體系架構搭建完成之后,指標體系中的每一個主題一般都會包含幾十個分析指標。對于這些指標,需要進行分析,先實現部分重點指標。
(3)長期優化:隨著業務的發展以及管理模式的變化,會對BI分析指標提出新的需求,由于通過本期的規劃基本建立了全面的指標體系架構,因此后期日出東方項目組關鍵用戶以及IT人員根據實際業務需要,可以進行后續指標實現以及導入表單開發。實現真正的柔性分析,不斷優化BI指標體系,提供決策支持。
(4)分步切換:隨著外圍系統的發現,BI的取數源頭會進行變化。這種變化主要體現在ETL程序上(源表發生改變),BO方面的主體指標通常修改不大。
3. 項目實施與應用情況詳細介紹
日出東方BI項目建設范圍如下:
(1) 分析主題包括:銷售分析,財務分析,采購分析,庫存分析 ,生產分析,人力分析。
(2) 數據來源包括:ERP系統、條碼系統、HR系統,呼叫中心系統,CRM系統,REIP系統等及相關的外部數據。
(3) 實施產品包括:BW(數據倉庫),BO(BI 展示工具)
日出東方BI總體體系架構由四層組成:
(1) 數據轉換層:實現如何從所有源系統中獲得原始的業務數據,并對其進行一致性處理,按主題進行數據重組和格式轉換,然后傳送并裝載到數據倉庫系統中的平臺和過程。
(2) 數據倉庫層:利用數據倉庫存儲元數據和業務數據,從前端業務系統獲得數據,以星型模型和雪花模型進行數據組織,并為用戶提供各種手段從數據中獲取信息和知識的過程。
(3) 數據集市層:根據不同的分析需求,對相同類型的數據進行統一管理,以滿足專門的報表需求以及其他的分析需求。
(4) 報表展示層:實現如何把數據倉庫中的數據以及數據集市中的數據和分析結果提供給最終用戶。按照用戶的分析需求,使用報表、隨即查詢、多維分析和數據挖掘進行數據展現。

圖2 日出東方BI總體架構
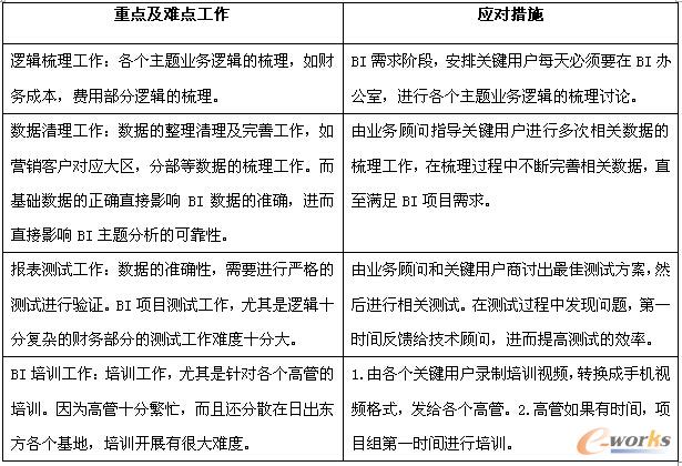
表1 日出東方BI項目重點及難點工作

4. 效益分析
BI將數據轉化為知識,將知識轉化為利潤。但眾所周知,信息化工作的效益是很難去量化評估的。BI,不只是一套軟件與工具,同時也是建立在規范、靈活、響應速度和遠見基礎上的一套商業運作的方法。BI技術對大力提升企業的智能化決策水平提供了新的工具和手段。我們還是可以看到一些可見的效益:
(1)統計分析報表更為精確及時,界面更加友好
因為BI數據都是從各個業務系統及時抓取而來,在第一時間將數據進行清洗、整合,杜絕了人工主觀意識的參與,客觀的反應真實情況。所以相比于之前,BI統計出來的分析報表更為精確,更為及時,界面也更加友好。
(2)提高企業的經營效益和經營效率
通過對商品信息,銷售情況、庫存情況、采購情況、成本、費用等直接關系到企業效益的經營業務數據進行分析,逐步優化產品的結構來提高商品銷售金額、合理控制庫存降低庫存成本、對費用進行分析控制費用以及對現金流進行分析來控制安全的現金流。通過對以上經營情況進行分析來提高銷售降低成本,實現提高企業的經營效益和經營效率,準確快速及時對市場變化做出應對決策,增強企業的競爭優勢。
(3)集成日出東方各個業務系統
BI項目集成了ERP系統\條碼系統、HR系統,呼叫中心系統,CRM系統,REIP系統等業務系統。孤立、分散的企業數據按歷史記錄順序彼此相關了,而且能按高效、易于提取的結構進行存儲;行業用戶由此就可以按不同的透視方法進行快速分析。
(4)建立一套完整快速準確的企業績效考核體系
通過對企業的績效、員工的績效、部門的計劃完成情況、業績的達成率等績效的考核跟蹤指導控制,逐步建立一套完整快速準確的企業績效考核體系,幫助企業管理者提升企業經營管理水平,增強企業的競爭力。
(5)監控預警以及決策支持體系
通過對企業關鍵業務的趨勢分析、結構變化分析以及財務分析(如:成本分析、現金流分析)建立一套完整的監控預警以及決策支持體系,及時調整企業經營策略,增強企業抗風險能力。
(6)IT和業務人員精力投入到更有價值地方
釋放IT人員,降低成本,將IT人員從繁瑣的報表開發中解放出來,更多的投入到更有價值的模型建立和數據分析上。將業務人員從繁重的編制報表過程解放出來,投入到對業務的分析優化上來。
四、企業信息化未來發展規劃

圖3 信息化建設目標
信息化建設緊緊圍繞企業戰略與業務目標,實現“橫向集成與縱向貫通”。
橫向集成是加強信息系統在生產環節與管理環節互聯互通;從單一企業應用向產業鏈上下游協同應用轉變;
縱向貫通是持續開展信息系統深度應用、功能完善,性能優化和應用評價。
總體目標是實現各系統集成、信息共享和業務協同能力進一步提高;信息化與戰略決策、經營管理、生產過程、風險控制深度融合;組織體系、基礎建設、安全保障、運維能力進一步增強。
轉載請注明出處:拓步ERP資訊網http://www.sdyuan.com/
本文網址:http://www.sdyuan.com/html/consultation/10820417743.html
























