一、參評企業基本情況
廣州廣日電氣設備有限公司成立于1998年10月,是廣州廣日股份旗下一家臺港澳與境內合資的國有控股企業。公司作為廣東省高新技術企業,擁有總面積約6萬平方米的現代化廠房和花園式的工業園區。此外,公司還在蘇州昆山、天津北辰、成都郫縣、廣州從化設立了分公司和生產基地。 目前員工人數有683人,2013年營業額17億人民幣。
公司擁有七大系列產品,包括LED照明及驅動系列,電源組件系列,電子電氣系列,控制柜系列,操縱類系列,電梯轎廂裝飾系列,以及電梯專用電線電纜系列。主要產品有:變壓器、電抗器、控制柜、操縱箱、召喚箱、電梯專用隨行電纜、視頻扁纜、分歧電纜、控制電線、LED汽車燈、LED工程照明及室內照明系列、礦山類電氣設備等。

圖1 廣州廣日電氣設備有限公司
二、企業信息化應用總體現狀
廣日電氣信息化發展基于企業戰略,變中求勝,以客戶為中心建立企業信息化,選取行業主流的技術、硬件和軟件,配備了一系列的設施,建立了“一網兩線三系統”,支撐公司的業務發展和運作。
“一網兩線”是指總公司與分公司通過光纖電路專線和VPN虛擬專線連成一張網絡,互聯互通,資源互享,電路專線為主要通信線路,虛擬專線為備份通信線路。原來公司總部與分公司的信息系統都是獨立的,沒有任何聯系,很難做到統一管控,F利用網絡線路,通過購置網絡設備、服務器設備、存儲設備、磁帶設備、視頻監控設備、紅外線設備、辦公設備、考勤門禁設備、電子傳真設備搭建了廣日電氣的一張網絡。
“三系統”是指建立支撐業務發展和業務運營的三個核心系統, OA辦公自動化系統、PLM產品生命周期管理系統、微軟Dynamics AX ERP系統。
目前OA、PLM、ERP系統均采用集中式部署,服務器設置在廣州總部,在廣州總部進行集中管理和維護,通過電路專線將系統的應用延伸到各分公司。
在OA系統的應用中,短信中心、文件共享、論壇和通知公告模塊大大縮短總公司與分公司、領導與員工以及員工之間的溝通距離,提高了溝通效率和工作效率;靈活自定義的業務流程,極大地滿足公司組織架構、組織管理對業務流程的多樣化和個性化的需求,有效支持日常業務辦公系統化,推行辦公自動化的應用水平。體系管理模塊整合了公司各類的體系文檔、作業文檔和資料,有效提高公司的知識積累。
在PLM系統的應用中,采用電子審批流程,取代了紙質審批方式,提高了工作效率;采用電子方式存檔、發放,節約紙質,降低設計成本和管理成本;與CAD、Office集成,文檔、圖紙成套管理,方便查找和管理;通過產品和項目兩條主線對各類文檔進行關聯,可以方便的查找到產品或項目的整套文檔。
通過微軟AX ERP系統,建立了一個適合公司在產品管理、ECN變更、財務、銷售、計劃、采購、生產、庫存、質量和供應商平臺等方面的有效執行和信息共享的統一的信息管理平臺,集合設計與業務一體化、計劃與生產一體化、采購與物流一體化、業務與財務一體化運作平臺,實現了物流、資金流、信息流以及工作流的四流合一;通過信息化系統的實施,實現規范化、科學化管理,優化、整合公司資源,降低公司整體的運作成本,提高生產效率和產品質量,全面提高公司核心競爭力。
廣日電氣高效推進兩化深度融合工作,基本實現了信息化在研發設計、生產制造、采購物流、營銷服務、供應商平臺、財務管理等各環節的全面覆蓋、滲透融合,使信息化與工業化融合的效益得到了充分體現,顯著提升了企業綜合競爭力。
三、參評信息化項目詳細情況介紹
1.項目背景介紹
廣日電氣專注于日立電梯、奧的斯電梯、廣日電梯等知名企業的電梯配件、組裝件的供應,同時積極向LED、新能源、汽車配件行業邁進,打造了EFG節能環保知名品牌。
隨著近年來企業的不斷壯大,公司成立了天津分公司、成都分公司、從化分公司、特種電氣分公司和昆山子公司,業務多元化發展,企業面臨新的管理挑戰。業務系統與財務系統的孤立,大大小小的外掛系統,系統維護、升級難度很大。管理層無法及時獲得準確的成本、庫存管理水平等多種數據,造成管理決策的延誤,F有的系統由于架構的問題,擴展性差,不能滿足業務多元化發展模式和集團化管理的需求,無法將公司供應鏈業務拓展到客戶/供應商,在公司業務高速發展的今天和未來,這將成為阻止發展的一個絆腳石。
公司管理層果斷決策,大力推進廣日電氣信息化建設,以“一個平臺”為基本點,“財務業務一體化”為中心,全面推動ERP系統升級改造。
2.項目目標與實施原則
項目目標:
•消除信息孤島,實現財務業務一體化;達到信息流、物流、資金流、工作流,四流合一;
•打造電梯行業解決方案-箱頭管理;
•業務、財務集團化管理。
項目實施方法論:
一維在總結多年的IT規劃和信息化系統實施經驗的基礎上,結合微軟產品特點和廣日的實際情況,形成了一套企業信息化建設實施方法論,以確保項目最終取得成功。在系統實施過程中,融入一維在“管理+IT”領域的知識積累和優勢,充分體現“實施+咨詢”的特點,溝通、交流、知識轉移貫穿軟件實施的全過程,不僅讓管理者和員工熟練操作和使用ERP軟件,更多的是讓企業員工理解ERP的管理理念和思想,借鑒顧問的思考方式,真正推動企業管理的持續提升。
實施方法詳細描述如下:


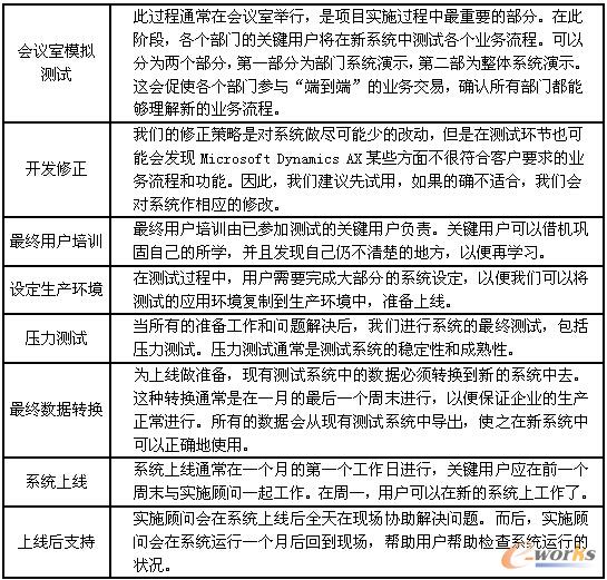
3.項目實施與應用情況詳細介紹
廣日電氣ERP項目于2011年底開始立項,經過對SAP、ORACLE、U9、Dynamics AX多個系統的考察與了解,最終選擇了微軟Dynamics AX2009作為公司的ERP平臺,并于2012年5月正式啟動ERP項目。
廣日電氣的ERP信息化建設可追溯至2000年,當時使用金蝶K3管理系統,進行簡單的進銷存應用;2006年引進了國內宏橋ERP系統,除了進銷存管理,對產品數據也進行一定程度上的管理,同時輔以大大小小10幾個外掛系統進行箱頭、排產、開票等管理。同時采用靈狐財務管理軟件進行財務管理,業務與財務不能貫穿為一體。
廣日電氣產品種類繁多,業務結果相當復雜,數據量也是非常巨大。2011年廣日電氣的業務高速增加,老的宏橋ERP和外掛已經支撐不了復雜、變化的業務,系統性能也是非常緩慢;旧咸幱谛挠杏喽Σ蛔愕臓顟B,對廣日電氣高速增加的業務來說,顯然是成了絆腳石。
廣日電氣ERP項目組于2012年5月成立,包括甲乙雙方、以及微軟項目監理。
項目實施規劃:
廣日電氣總部設在廣州,并包括天津、成都、昆山、從化、特種等分、子公司,制造有鈑金、電線電纜、變壓器、電氣、LED光電產品等制造中心。在經過2個月的全面業務需求調研后,項目組達成共識:
•統一規劃,分步實施(總公司->分公司);
•統一ERP平臺,拋棄外掛系統;
•統一ERP平臺,拋棄靈狐財務軟件;
•客戶:訂單/箱頭裝箱單通過EXCEL導入;
•供應商:詢價、訂單、交貨延伸到供應商登錄系統處理。
項目實施功能模塊:


圖2 項目實施功能模塊
項目重點難點:
1)物料自動編碼體系與集團化產品數據管理
廣日電氣產品品種繁多,物料編碼也是成千上萬,一物多碼、一碼多物也是見怪不怪的現象了。項目組成立物料編碼小組,集工程、計劃、采購、生產等人員進行集思廣益,制定了一套廣日電氣特色的物料編碼體系。為了更加有利于系統的運作,以及產品編碼經驗的沉淀,項目組在Dynamics AX2009 ERP系統進行二次開發,將編碼體系(包括編碼規則、物料規則屬性)融入Dynamics AX2009 ERP。通過大、中、小類、流水碼的規則自動取號,最大程度上減少重碼出現的機會。如對于光電A類的數料,啟用大類(1位)+中類(2位)+圖號(8位)+作業號(2位)+版本號(2號)的編碼規則。
對各大類、中類、小類等的物料對應代碼的設置,以別于在設置時自動產生編碼。
標準化物料規則的描述:用戶不能直接錄入物料規則,為了避免隨意性的錄入,項目組設計物料的6大屬性特性,并對每類進行預定義,用戶根據系統規格的提示進行選擇或錄入屬性值。最大程度上標準化、準確化物料規格的描述。
集團編碼申請流程:各公司進行編碼申請,首先在PDM(產品數據管理帳套,儲存所有公司的物料編碼)帳套根據規格查看編碼是否存在。已存的編碼則可以進行復制,不存的編碼則進行申請、創建。
2)箱頭管理
廣日電氣的主營業務是向日立、奧的斯等國際知名電梯公司提供電梯配件,而且客戶在下單時采用電梯行業的獨特箱頭管理模式。即用一個木箱和一個裝箱清單來表示某一梯種的供應材料明細,電梯行業稱之箱頭。而電梯行業85%以是非標作業,重復梯種的箱頭在業界以工號來進行唯一標識及追蹤。廣日電氣每天都有2500個以上工號箱頭訂單,則意味著每天需要創建2500個成品物料編碼,以2500的速度進行累計,一年后的物料編碼數量是相當驚人。針對廣日電氣的這一行業特色,結合Dynamics AX2009系統功能,項目組決定只將梯種箱號的箱頭創建一個唯一的編碼,而工號則采用產品維度“工號”來進行追蹤。工號維度貫穿至銷售訂單、BOM、生產訂單、庫存,減少繁多物料的管理復雜性,也是提升了系統的運作性能。在業務運作層面也是大簡化了用戶的操作。
箱頭AD040100,表示D04箱頭。而工號是可以無究擴展,隨著客戶銷售訂單/裝箱清單的導入而自動生成。
多工號的BOM管理,不同的工號支持不同的工號。
3)制造費用分攤
廣日電氣是一個復雜的行業組合體,對于制造費用很難在產品層級定義。只有要對直接人工(工資)、管理費用(管理成本)、固產資產折舊等財務月度核算完畢,才能提供匯總精確數據。項目決定通過分攤的方法將核實的制造費用按生產訂單材料金額的比例進行制造費用分攤,從而將制造費用卷積到生產訂單成本中。
4.效益分析
*通過Dynamics AX2009 ERP供應商平臺,和供應商實現了無縫整合。主要體現3點收益:
•供應商主動確認交期,保證了采購交貨計劃的準確性,對生產計劃、出貨計劃起著關鍵的作用,從而提升客戶滿意度;
•多家詢價,并進行比價,提升了價格競爭優勢。
•供應商統一送貨單創建、打印,減少了倉庫收貨人員錄單的壓力。
*自動化物料編碼和日立箱頭BOM導入,提升了物料清單的準確性,避免重復工作,實現垮系統的信息集成。
*準確快速的MRP需求計算,提高了庫存周轉率,降低了呆料庫存,幫助企業節約成本。
*準確的成本核算體系,將財務報表提前到每月5日。
*固化企業運作流程,標準化業務運作,保障了企業的穩步運作。
四、企業信息化未來發展規劃
廣日電氣的長期信息化目標是以信息技術為核心,按照兩化融合管理體系的標準,結合工業4.0新思維,構建系統平臺化、信息透明化、監控實時化、制造智能化、管理集團化、決策數字化的信息高度共享的信息平臺,保證商流、物流、信息流、資金流協同高效運作,以業務驅動服務創造價值,支持企業戰略目標實現。
轉載請注明出處:拓步ERP資訊網http://www.sdyuan.com/
本文標題:廣日電氣借助AX ERP實現高度業務整合
本文網址:http://www.sdyuan.com/html/consultation/10820417741.html
























