0 引言
從上個世紀90年代至今,ERP技術得到了迅猛的發展,其在企業管理中所發揮的重要作用也被越來越多的企業所認識。當前國外眾多企業應用了ERP軟件,并取得了較好的應用效果,促進了企業的革新和發展。近些年來,我國的許多企業也開始進行ERP項目的研究與應用,但總體來說,其應用效果卻不盡人意,其中一個重要的原因就是在ERP軟件選型過程中的不當操作或缺乏可靠有效理論指導。
對于企業的決策者來說,ERP軟件系統的選型,即選擇適合企業戰略發展及企業特定需求的ERP軟件系統,一直是個令人困惑的問題。鑒于ERP軟件系統對于企業的重要性,ERP軟件系統的選型是企業ERP系統的成功實施,并保證實現企業的戰略目標和特定需求的基礎。因而,為保證企業ERP系統的成功實施,充分發揮出其應有的功能和作用,達到企業實施ERP系統的戰略目標,必須對ERP軟件系統選型進行廣泛深入的理論研究和實踐工作。
本文正是基于上述思想,以熵理論為基礎,建立了一種ERP軟件系統選型的評價方法,并應用該方法對備選ERP軟件進行一系列的指標分析,并將分析所得到的量化結果進行排序,從而幫助企業進行ERP軟件系統的選型,為企業的決策提供可靠的理論依據。
1 ERP軟件實施過程
一般地,ERP軟件系統的實施通常要經過以下幾個階段:①準備階段:包括企業診斷和軟件選型;②配置階段:準備基本數據及系統調試;③調整階段;④提高上升階段;準備階段主要是分析企業現行流程存在何種問題、要通過應用ERP軟件解決哪些問題、如何選擇合適的ERP軟件解決這些問題,后兩個問題即為ERP軟件的選型所要研究的關鍵問題,這也是ERP軟件系統得以最終成功實施的必要條件。
對于基本狀況、行業、規模、生產類型等不同的企業來說,其所需要的ERP軟件的內部處理流程、功能模塊、報表格式等也不盡相同。因此,即使最終ERP軟件得以應用,但仍有可能不適合企業的實際情況,從而無法達到企業所制定的實施目標。
合理定義需求是ERP軟件選型最為重要的一步。作為企業決策者,首先必須要了解到ERP軟件系統所體現的是一種先進的管理思想。因而在進行ERP軟件選型之前,企業首先要根據自身的管理瓶頸,確定企業的需求,制定切實可行的信息化規劃。通過對企業管理流程、運營模式等的不斷探討,提高企業決策者對其自身需求的理解和把握。
分析企業的需求首先應分析企業所屬的行業特點,然后分析企業的個性化需求。但企業的個性化需求并不一定是完全合理的,因而需要通過企業的業務流程整合來實現與ERP系統的相互適應。當然,特定的軟件也可能由于自身的原因,不一定能夠全部滿足企業的特殊需求,需要進行一定的補充開發,但企業一定要尋求最接近自己需求的ERP軟件。企業可依據其在生產、采購、銷售、庫存、設備、成本等管理方面的差異性,對照ERP軟件的功能去選擇適合企業特點的應用軟件。
綜上所述,企業選擇ERP軟件,應該按照價格合理、功能適合和技術適用的基本原則,對各個ERP軟件廠商提供的ERP軟件通過一定的方法進行選擇,從而選出最適合的ERP軟件。
2 ERP軟件選型評價指標體系框架及指標選擇
企業在進行ERP軟件的選型時,企業還要將ERP軟件的應用與企業發展戰略相結合,制定總體規劃,充分考慮可能應用的各種應用系統之間的集成問題。只有這樣,企業才能根據自身狀況,制定明確的選型標準和指標體系。
對于ERP軟件的評價,要基于企業的戰略目標及特定的需求。本文將評價指標主要分為基本性能指標、技術性指標、經濟性指標、供應商及服務指標和軟件功能性指標五大類。
(1)基本性能指標
基本性能的穩定、完善是保證ERP軟件有效運行的基本條件,相關因素如表1。
表1 基本性能指標相關因素

(2)技術性指標
技術指標是對ERP軟件的技術先進性、兼容性及可擴展性的度量。相關因素如表2。
表2 技術性指標相關因素

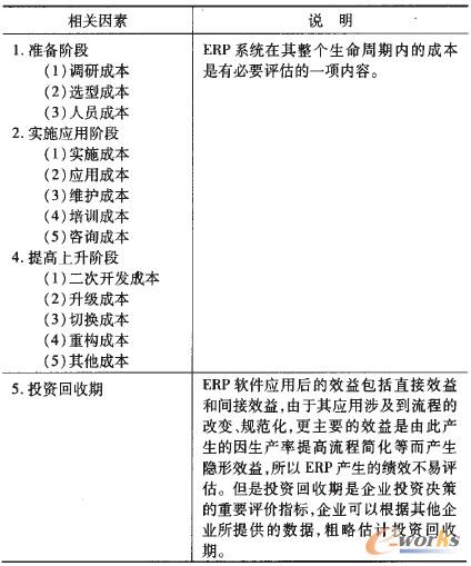
(3)經濟性指標
成本性指標是對ERP應用的整個生命周期的各項成本的評價,以此評估企業因此而可能產生的費用。相關因素如表3。
表3 經濟性指標相關因素

(4)功能性指標
功能指標是對產品性能、功能對本企業符合度的評價。通過此評價分析供應商所提供的ERP軟件能否達到本企業的對功能的要求,能再多大程度上滿足企業的需求。相關因素如表4。
表4 功能性指標相關因素

(5)供應商及服務指標
供應商及服務的選擇直接關系到ERP軟件選型的成功。其主要包括供應商的技術狀況、供應商對用戶服務和供應商特征三部分。通過對供應商及服務的評價,了解供應商所具備的各方面的素質,保證ERP在整個生命周期能夠良好持續運行。相關因素如表5。
表5 供應商及服務指標相關因素

ERP軟件在企業應用的成敗與許多客觀因素密切相關,如企業規模、所屬行業、生產類型等等。針對不同條件的企業,其選型過程中評價因素的側重點會有所不同,相應的各指標所占的權重也會有所不同,如,小型企業在選型的過程中可能會更加注重經濟性和功能匹配性方面的指標,而大型企業會注重全面的整體效果,而對經濟性方面的因素考慮的往往比小型企業要小得多。因而,本文只列出了ERP軟件選型評價指標體系的一級指標,評價指標集的確定,應該在基于上述的評價指標框架的基礎上,綜合考慮本企業的具體狀況。
3 基于熵理論的ERP軟件選型評價方法
3.1 基于熵理論的可行性分析
由于層次分析法的主觀性較強,本文引用熵理論中的幾個方法,使之與層次分析法相結合,以便于使評價結果更加客觀和準確。在對ERP軟件選型進行評價時,采用熵理論的可行性在于:
(1)在建立評價指標體系時,選取指標要選取最能反映和度量被評價對象優劣程度的指標。然而,有時各對象對于某一特定指標具有完全相同或非常相近的取值,此時這些最主要的指標并不能幫助決策者做出任何優劣性選擇,而運用熵權則可以很好地解決這個問題。作為權數的熵權,是在給定被評價對象集后各種評價指標值確定的情況下,各指標在競爭意義上的相對激烈程度系數。當評價對象確定以后,再根據熵權對評價指標進行調整、增減,以便選出最能大量提供有用信息量的評價指標,從而做出更精確、可靠的評價,同時也可以利用熵權對某些指標評價值的精度進行調整,甚至重新確定評價值和精度,為以后的評價做好準備。
(2)專家的決策水平可用其結論的不準確性——決策熵來測度,即決策熵的本質是對專家組成員決策或評估時決策可靠性的測度,所以可先對專家組中每個成員的決策熵進行計算,根據群決策者的可靠性比較分析,將可靠性顯著差的專家剔除,以便提高專家群組的整體可靠性。在得知每個專家的決策能力測度后,對之進行規范化,便可得到每個專家的能力權重。這樣就保證了評價的客觀性,極大地減少了人為因素的主觀影響。
(3)大多數決策是在有風險和隨機性的情況下進行的,對于ERP軟件選型進行評價也存在同樣的風險。以往研究中很少對此進行風險分析,本文可運用熵對評價進行風險分析。首先由專家法確定各評價指標的權數,并給出評價矩陣,進而求出各指標的熵權。然后構建由權數和熵權組成的模型,通過模型分析該評價問題是否在擁有最小信息量的情況下進行評價,若是,則所有對象的各指標值相同,做出任何排序都具有很大風險,這時必須重新獲取信息,有效的方法是增加新的指標,這樣就檢測出方法的可靠性。
(4)采用熵權多目標決策法把各個ERP軟件供應商所提供的軟件對本企業的匹配度和適用性的強弱程度進行了排序,可以為用戶的決策者進行ERP軟件選型提供服務。
3.2 評價方法及流程
(1)通過決策熵法進行專家可靠性分析及確定專家權重
決策熵的本質是對專家組成員決策或評估時決策可靠性的測度。對于m個專家,n個指標的評價模型,熵的計算如下:

(2)層次分析法(AHP)確定各指標權重
應用層次分析法確定各指標的權重A,層次分析法的研究已比較成熟,在此不再贅述。
(3)評價的風險度量
評價的風險可按下式計算:

m為指標個數。風險度量主要是遴選出對結果更具影響的因素,而針對這些因素對備選ERP軟件進行評價。剔除非關鍵的、對結果沒有實際意義的指標,以降低因指標的選擇失當而造成的評價結果的不準確,減小評價風險。
(4)熵權多目標決策法排序
被評價企業到理想點P*的距離

根據算出的Tj值對各被評價供應商排序(低值為先),正值相等,則以式(1)的dj*加以區分(低值為優)。
利用熵權多目標決策法,得出被評價ERP備選軟件到理想點的距離及貼近度,把各個ERP軟件供應商所提供的軟件對本企業的匹配度和適用性的強弱程度進行了排序,可以為用戶的決策者提供服務。
具體計算公式及理論由于篇幅的限制,在此不再贅述,可參見熵理論的相關書籍。
4 模型應用示例
現運用上述模型,通過具體的數字運算,說明如何對ERP軟件進行選型評價。評價過程簡述如下:
ERP軟件的評價選型問題涉及到上述評價標準框架中的各個方面,而且與生產規模、行業特點、生產類型等密切相關,現作為模型應用范例選擇如下指標:硬件包容性(C1)、易用性(C2)、用戶文檔完備性(C3)產品價格(C4)、未來的維護成本(C5)、硬件成本(C6)、二次研發成本(C7)、與CAD/CAM的連接性(C8)、與本企業功能符合度(C9)、功能擴充能力(C10)、對本行業的支持性(C11)、所包含功能模塊的適用性(C12)、供應商實力(C13)、供應商服務的水平和能力(C14)、供應商所提供培訓(C15)、成功實施客戶數(C16)。
現設有3套ERP軟件可供選擇,分別為A1、A2、A3。
(1)通過決策熵法進行專家可靠性分析,用決策熵較小的專家代替決策熵大較大的專家,以提高整體的決策水平,達到優化群組的目的,并據此結果,計算每位專家的權重根據以上16個評價指標,可以采用專家打分的方法,獲得方案分析評價表(表1)。
(2)利用層次分析法,通過專家打分的方法,確定各個評價指標的權重λ。
(3)利用

進行風險分析。在這里,為了簡要說明模型的運用,假設以上的指標全部重要,不需另作調整。該評價問題沒有任何風險可言,也不需要增加新的指標。
對于16個評估指標、3個備選方案,即(16,3)評價問題,獲得表1的方案分析評價表。
表1 方案分析評價表

據此,計算出各指標熵及熵權值,列于表2中。
表2 各指標熵及熵權

(4)應用熵權決策發對3個方案進行排序。由相應公式將表1規范化,得到規范化矩陣B。
將熵H加入屬性矩陣B,得到加權規格化矩陣B(略)
將B代入相應公式得到理想點P*
P*=(0.5794,0.6322,0.5794,0.5129,0.5794,0.5794,0.6228,0.4564,0.5794,0.6138,0.5794,0.5794,0.6138,0.5794,0.6138,0.5794)
P*=(0.5794,0.6322,0.5794,0.5129,0.5794,0.5794,0.6228,0.4564,0.5794,0.6138,0.5794,0.5794,0.6138,0.5794,0.6138,0.5794)T
則負理想點為P*=(0,0,0,0,0,0,0,0,0,0,0,0,0,0,0,0)T
則由熵理論中的熵權多目標決策法,將各軟件的評價距理想點的距離以及貼近度的計算結果列于表3中。
表3 三套軟件評價距理想點距離及貼近度

依據上述計算結果,A3方案與理想點的距離及貼近度最優,所以選擇A3方案。
5 結論
本文根據ERP軟件的特點確定了ERP軟件評價指標框架及選取原則,并建立了應用熵理論進行ERP軟件選取的評價模型,應用該模型中的評價方法將使得企業能夠根據自身的需求和企業規模、行業等實際狀況,確定客觀、科學、合理的評價指標體系,使得企業可以通過該模型對各種方案進行分析排序,從而得到最為合理的ERP軟件選型方案。
轉載請注明出處:拓步ERP資訊網http://www.sdyuan.com/
本文標題:基于熵理論的ERP軟件選型評價方法























