1 引言
在現實的產業現象中,大量企業導入新的生產技術卻未必能取得成功,甚至行業技術領先者也未必一定能取得成功,反而有越來越多技術追隨者成功的案例。鑒于此,管理研究中逐漸形成很多證據,認為只有技術創新是不夠的,還需要其它元素來輔助,而這個需補充的要素逐漸聚焦在商業技術創新上。然而,目前絕大部分有關創新的討論都是針對工農業生產科技的研究,很少有商學管理創新的內容。
TRIZ是俄文中發明問題解決理論的詞頭。該理論是前蘇聯G.S.Altshuler及其領導的一批研究人員,自1946年開始,在分析研究世界各國250萬件專利的基礎上,提出的發明問題解決理論。近年來,隨著TRIZ理論的日趨成熟,其在工程技術領域得以較好的應用,商業管理領域的理論案例研究則相對較少;而在管理問題求解過程中,由于組織資源的有限性、問題的情景依賴性、技術工具的多樣性,使得管理問題求解成為一個具有創新性特征的問題解決過程,完全可以利用TRIZ思想和方法解決管理問題。本文以目前企業中存在的電子商務與傳統營銷方式之間的沖突為例,介紹了TRIZ理論解決管理問題的一般流程和解決方法。
2 TRIZ理論簡介
2.1 理想解
TRIZ中的理想解以理想最終解(IFR)的方式在TRIZ中被介紹為:可能的解決方案以最簡易的方法和無額外影響的方式獲得。闡明理想解可在第一時間找到正確解決問題的方法,通過描述顧客需要或問題產生的根源,理想解可通過想象解決方案尋找到解決問題的突破口。
理想解的提出給設計者提供了方向性的指導,設計者只能盡可能的去接近這一理想狀態,但是卻始終無法達到這一狀態。理想狀態模型如下式:

式中:I——理想狀態;
F——有用功能;
Q——有用功能品質;
C——實現有用功能的時間和成本;
H——有害功能;
α,β——調和系數。
通過該式可知,若增加有用功能和有用功能品質,同時減小有害功能及時間、成本等有害因素,可以使要實現的系統與理想狀態不斷接近。
2.2 六箱分析法
根據TRIZ理論的描述,整個問題解決過程可以分成3個階段:問題定義階段、問題分析階段和創新性解決方案產生階段。六箱分析法,是將使用者的特定問題,逐步抽象成TRIZ問題,分析出當前系統要達到理想系統的障礙;然后使用TRIZ工具,求出可以解決現存問題的新系統TRIZ概念,再將產生的概念解逐步具體成使用者需要的特定解。六箱分析法解決問題的一般流程如圖1所示。

圖1 六箱分析法解決問題流程
2.3 沖突理論
沖突是TRIZ理論解決發明問題的結構基礎。TRIZ認為每個需要解決的問題都是沖突,當我們想使一些事物改善但同時一些事物會惡化時,問題就產生了,解決問題的常用方法是沖突的折中。TRIZ認為識別沖突是產生非折中創新解的基礎。
TRIZ理論將沖突分為3類:技術沖突、物理沖突和管理沖突。技術沖突是指,當系統得一個技術參數改善時,會導致其他的參數惡化,從而影響整個系統功能的實現。企業管理中也充斥著沖突,因此TRIZ中的沖突理論對解決管理創新問題具有特別重要的意義。
技術系統研究的對象與管理系統研究的對象有所不同,前者主要是物的系統,盡管在現代設計理念中更強調人與物的結合;而后者更多的是人與物組成的系統,其中因為有了人的參與使系統變得更為復雜。但是從創新主要是解決沖突的原理來看,兩者是有共性的,他們可以建立在共同的、或相似的思路、步驟和方法上,只是技術的創新主要依據的是自然科學的原理;而管理的創新則主要是依據管理科學的原理。
3 案例分析
3.1 問題的闡述
傳統的企業銷售模式一般為企業在各地擁有一批銷售商,在他們的幫助下銷售企業產品。每個銷售商都擁有一片固定的區域,在這個區域內他們可以直接把企業的產品展示并出售給消費者。但這種銷售模式同時也存在一系列的問題:
(1)產品銷售渠道過于單一;
(2)若銷售商減員了,新雇員很難迅速融入工作;
(3)偽造的企業產品有可能被銷售商低價出售,從而損害企業的品牌利益;
(4)如果某位銷售商遷移了,企業還有從那片區域失去生意的危險。
傳統銷售模式帶來的這一系列問題,企業可以通過引進電子商務平臺來進行解決。電子商務是一種商務活動的新形勢,它通過采用現代信息技術手段,以數字化通信網絡和計算機裝置替代傳統交易過程中以紙介質作為信息載體的存儲、傳遞、統計、發布等環節,從而實現商品和服務交易以及交易管理等活動的全過程無紙化,并達到高效率、低成本、數字化、網絡化、全球化等目的。
相對于傳統銷售模式,電子商務平臺的優勢在于:
(1)可以聯絡更廣泛的顧客基礎;
(2)可以讓顧客在他們方便的時候隨時訂購產品;
(3)節省了中間環節的費用開支;
(4)可以保障企業的品牌效應;
(5)企業可保證完全控制它的供應鏈。
但是,電子商務平臺的實施卻會損害銷售商的利益。新銷售渠道建立意味著銷售商生意的轉移;再者,如果企業因節省了中間環節費用而使產品降價,銷售商將再也難以贏得顧客。
3.2 問題抽象化
由問題的闡述可知企業的理想解是可以無成本的增加銷售。
獲得理想解的策略可以為:
(1)增加銷售額、更低的銷售經營成本、基于電子商務策略發展新的顧客基礎;
(2)擴大銷售商可獲利的區域;
(3)降低對單一銷售渠道的依賴(僅僅當前銷售者);
(4)更好鞏固現有的顧客基礎。
但阻止企業實施這些策略的原因有:
(1)目前企業大多僅僅使用銷售商銷售;通過電子商務方式發展新的顧客將會在現有的銷售商中產生看法,認為企業拋棄了他們的忠誠、放棄了對他們的支持;
(2)由于原來的顧客基礎是基于銷售商建立起來的,經由他們的現行銷售方式并不能終止;
(3)即使在銷售商目前無法涉及的區域使用電子商務平臺,也會損害銷售商開發潛在新客戶的利益;
(4)降低對單一銷售渠道的依賴性需要選擇電子商務銷售渠道,但是電子商務的實施卻需要通過銷售商基于個人的方式使用,破壞了現行的收入模式;
(5)鞏固現有的顧客基礎需要銷售商與顧客的直接接觸和交流;
(6)發展另一個銷售渠道可能導致銷售商將企業看作競爭者。
經由分析可發現從此商業案例中企業需要提高的有:
(1)擴大他們產品的銷售、使用區域;
(2)減少對銷售商的依賴;
(3)鞏固現存的產品市場。
如果以上的因素提高了,同時會惡化的有:
(1)銷售商退出;
(2)如果企業失去了銷售商,必將會從現有的基于銷售商銷售的渠道失去利益;
(3)減少了企業與顧客間的個人互動(目前由銷售商影響)。
將上述的沖突映射到TRIZ的管理沖突矩陣中,在本質上與下列參數是相關的。
改進的參數:供應界面、支持界面和生產界面。
企業愿意在新的領域增加其產品銷售(供應界面),減少其對銷售商的依賴(生產界面),并且鞏固現有市場(供應界面)。新系統的支持系統對新系統的成功實施和維持也很重要(支持界面)。
惡化的參數:競爭壓力,系統產生有害影響和鏈穩定性。
執行電子商務系統的結果會影響到的因素:銷售商退出(競爭壓力);企業從現行市場基礎中失去利益(系統產生有害影響);企業減少了與顧客的個人互動,導致顧客流失(鏈穩定性)。
3.3 問題具體化
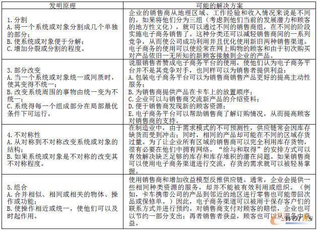
將分析得出改進和惡化的管理技術參數導入管理系統沖突矩陣,可得出TRIZ給出的解決問題提示解。針對具體問題選擇發明原理1(分割)、3(部分改變)、4(不對稱性)和5(組合)進行詳細闡述,以提出可能的解決方案,如表1所示。
表1 基于管理科學發明原理提出可行解

4 結論
對使用TRIZ理論解決管理方面的問題進行了探討。介紹了TRIZ理論六箱法解決問題的一般流程和TRIZ分析問題、解決問題的常用工具。利用TRIZ工具對傳統企業銷售模式和電子商務平臺銷售模式間所存在的問題進行分析研究,提出了可行的解決方案。
核心關注:拓步ERP系統平臺是覆蓋了眾多的業務領域、行業應用,蘊涵了豐富的ERP管理思想,集成了ERP軟件業務管理理念,功能涉及供應鏈、成本、制造、CRM、HR等眾多業務領域的管理,全面涵蓋了企業關注ERP管理系統的核心領域,是眾多中小企業信息化建設首選的ERP管理軟件信賴品牌。
轉載請注明出處:拓步ERP資訊網http://www.sdyuan.com/
本文標題:基于TRIZ理論分析解決商業管理問題
























