歡迎參加第十二屆產品創新數字化國際峰會 12月1-2日 長沙
1 背景介紹
PDM系統全稱為為產品數據管理(Product Data Management)。PDM是一門用來管理所有與產品相關信息(包括零件信息、配置、文檔、CAD文件、結構、權限信息等)和所有與產品相關過程(包括過程定義和管理)的技術。通過實施PDM,可以提高生產效率,有利于對產品的全生命周期進行管理,加強對于文檔,圖紙,數據的高效利用,使工作流程規范化。
國內移動發電機組行業經過多年洗禮,已呈現出穩定發展的態勢。目前國內對移動發電機組的需求已不僅僅局限于提供穩定的電力輸出,對于移動照明的需求也顯著增加。從事移動發電機組的行業其特點為:
(1)訂單量小,但是對于移動發電機組的需求類型多樣;
(2)快速出樣機,以樣機作為訂單的主要交付物現象明顯;
(3)國外訂單增加幅度明顯,國內需求放緩;
(4)客戶個性化需求多,并明確指定部分零部件。
2 解決方案介紹
針對移動發電機組行業的特點,結合對企業現狀及問題的梳理,我大致總結出企業的需求及原因:
2.1 解決方案的提出
我通過梳理上述需求,確定PDM解決方案需要以下模塊及功能擴展:
(1)圖文檔數據管理;
(2)CAD工具集成;
(3)項目管理;
(4)零部件分類管理;
(5)變更管理;
(6)ERP集成;
(7)可視化。
2.1.1 圖文檔數據管理
工程師在設計過程中,會大量的輸出CAD模型及圖紙,在使用PDM系統前,工程師接到工作任務后就會開始設計工作,所有設計完成后的三維模型及二維工程圖都保存在自己電腦中,通過會議召集項目部,生產制造部等相關部門評審模型并通過后,下發工程圖執行生產制造。整個評審過程只輸出評審記錄,沒有記錄與會人員對于產品生產加工過程中的意見。并且對于訂單內的需求不能有針對性的進行統計,常導致交貨后客戶不滿意的情況。
為解決上述問題,就有必要引入PDM系統的圖文檔管理模塊,在此模塊中我們將主要解決如下問題:
(1)電子化簽審流程;
(2)圖文檔關聯;
(3)數據集中管理;
(4)權限管理。
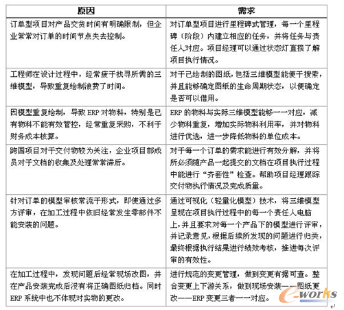
表1 企業的需求及原因

電子化簽審:
當工程師完成產品模型及工程圖后,可以自行發起流程,在發起前確定每一個流程節點的參與人員(校對,審核,標準化,會簽,批準),并且確定此次提交的零部件,模型及工程圖。
在簽審頁面中,將會體現如下信息:簽審主題(所簽審產品主對象),簽審意見(通過/駁回),隨遷對象(產品下的其他子件,子件模型,子件圖紙)。
圖文檔關聯:
工程師在承擔設計工作前,將會從上游(項目部)獲取許多輸入信息,例如客戶對產品的個性化需求(訂單)等,在PDM系統中,需要將相關的文檔(Office、PDF、Txt)與產品零部件關聯,以便于后續在設計過程中實時比對兩者信息,并依據原始輸入對模型進行設計及修正。同時在審批時亦可提供相關支持,做到審批結果有據可查。

圖1 電子化簽審頁面

圖2 產品結構
權限管理
在不使用PDM系統時,權限管理由人為來控制,例如模型是否可以借用,文檔是否可以查看,下載等。
在使用PDM系統時,根據4W1H原則,即:
W:what 對象類型(文檔,圖紙,三維模型,零部件)
W:who 用戶(工程師,總工,工藝,文控,項目組等)
W:where 存放位置(機密文件夾,公共文件夾等)
W:when 對象狀態(正在工作,已發布,已廢棄等)
H:how 何種權限(讀取,下載,創建,編輯等)

圖3 對象權限管理

圖4 PLM-權限管理規劃
2.1.2 CAD工具集成
PDM系統需要與CAD工具集成,并且能夠將CAD中的參數傳遞至PDM系統中。
常用的CAD參數有:(1)重量;(2)材料;(3)圖號;(4)零部件類型。
除了屬性需要集成檢入PDM系統以外,還需要將CAD結構也一并傳入PDM系統,做到EBOM結構能盡可能與CAD結構一致,當然也需要注明:
CAD結構的變化必將引起EBOM的變化,但當零件為外購件時,可以只檢入此零件的收縮包絡圖,并且只生成單個物料來代表此外購件,同時此操作方式也不影響后續ERP集成。
EBOM結構變化不一定引起CAD結構變化,例如在CAD模型中,不繪制包裝清單內的物品,例如合格證,包裝塑料袋等等。此類物品更多的將會體現在EBOM中,所以EBOM變化不引起CAD結構變化。

圖5 物料屬性管理
2.1.3 項目管理
項目管理模塊為客戶提供了基于項目的跨部門、跨地域的協同工作平臺,從而幫助用戶解決了跨部門、跨地域的數據共享、實時溝通、高效管理,具體體現在如下方面:
嚴格的項目管理流程控制,將企業項目管理的想法通過系統得以實現;
項目進度實施監控以及預警功能,減輕項目管理人員的工作量;
文檔管理功能,實現版本控制,用戶可以按照要求提交各類文檔,通過文檔的簽審流程進行文檔的簽審;
實時對項目使用到人、財、物資源情況進行跟蹤,控制項目成本;
嚴格控制項目變更,任何變更需經過審核流程才能生效,保證變更的嚴謹性,并且方便查詢;
項目管理經驗的積累,形成知識庫,并且對于成熟的項目經驗可以定制項目模板,方便企業項目流程的標準花及重用;
統一數據平臺,強大的數據檢索能力,方便數據共享;
各種不同的圖文檔的可視化系統更加直觀,方便溝通;
嚴格的權限訪問機制,保證數據安全性。

圖6 零部件、圖紙、技術文件系統對應關系
2.1.4 分類管理
物料分類是指將企業中的產品(特別是典型零部件)按其結構、特征、用途、工藝特性和材料特征等進行分類,使用戶能夠高效地查詢相關信息,使企業的產品數據可供整個企業所有被授權用戶透明、方便地調用,分類管理是快速查詢的基礎,為產品數據的重用提供支持。 如果企業物料沒有采取分類,在浩瀚的物料庫中,除非知道具體的物料號,否則很難查到設計者需要的零部件是否存在。
若沒有物料分類,對于物料使用者尤其是設計人員非常不利。現有部件及相似部件的查找不便,會致使相似件、 重復件不斷增加。 從設計角度分析,新增零部件沒有進行驗證,可靠性不如已正在使用的部件穩定;從制造角度分析,新的零部件增加,不利于降低采購、制造成本;從數據管理角度分析,零部件數量的增加給企業產品及零部件的管理帶來一定影響, 這些都將導致企業成本的升高,因此分類管理勢在必行。
物料分類不僅可以解決企業所面臨的設計、制造和管理等問題,而且能夠提高企業的標準化率,使得物料管理更加規范。通過有效的分類管理,借助于分類檢索到已經存在的對象直接用于產品開發的各階段,可以提高產品開發速度,保證設計品質,降低制造成本,縮短制造過程,快速響應市場或用戶的需求,因此通過物料分類管理可以從源頭上降低企業成本。

圖7 項目管理模塊
以某移動發電機組企業為例,其電氣類傳感器的分類如表1所示:
表2 電氣類傳感器的分類

2.1.5 變更管理
變更流程分類:
簡單變更流程:
直接通過變更通告啟動變更,描述解決方案,制定變更計劃和任務,對ECN進行評審后下發變更任務,在變更任務中完成對產品數據的更改,對變更結果進行驗證通過后完成變更。
復雜變更流程:
相關人員提出問題反饋(PLM系統外),設計人員對問題評估后建立變更請求,然后對變更請求進行線下的分析、評審,通過后創建變更通告并在通告內建立變更任務,變更通告完成評審之后,下發變更任務;由變更負責人執行變更,由驗證人員驗證變更結果,達到預期目標后完成變更任務,所有的變更任務完成后整個變更則完成。
上述是PDM系統對于變更類型的分類,以移動發電機組企業為例,其模式為快速出樣機為主要目的,通常情況下,簡單變更流程發起的情況較多,需要滿足企業既能管控變更又能快速執行變更。而對于已經定型的產品,其變更結果勢必會影響其他各個部門,那么對于此類變更則需采取復雜變更流程。

圖8 變更流程
變更管理模式:
變更發生在產品生命周期的所有階段中,根據數據成熟度主要分為兩個大階段:
第一個為“樣機設計階段”,該階段的變更不通過流程來管控也不產生變更通告,而是通過修訂并走設計批準流程來實現數據的變更;
第二個為“生產管理階段”,變更通過變更通告來管控,并由流程來驅動,在流程中授予用戶臨時修改數據的權限,完成數據的修改。

圖9 變更管理模式
一旦零部件進入試生產、批產階段,只能采用ECN更改控制。即認為對于試生產/批產件的更改而產生的試生產和批產屬于生產管理的內容,而并非設計階段的樣件管理內容。
3 總結
在移動發電機組行業內,其產品相對工程機械產品而言較為簡單,目前大多數移動發電機企業都沒能力自行設計并制造發動機及發電機,此2者為移動發電機行業的核心部件,所以移動發電機行業內主流模式為:采購主要核心部件,然后將其組裝完成并進行銷售。在現今能源緊缺的大背景下,移動發電機組行業展現出欣欣向榮的態勢,整體發展勢頭良好。然而大量訂單涌入,企業處理訂單的能力卻發生下降的情況,究其原因是因為在小批量生產過程中,對物料重用,數據統一存放,生命周期管理并沒有特殊要求,然而當訂單量增加后,為了滿足訂單需求,則需要將研發數據歸攏并進行合理使用。這就需要PDM系統來幫助企業提升管理模式。
PDM從上述多個方面為企業提供了幫助,在移動發電機組行業內,逐步形成了PDM系統作為IT信息化變革的重要組成部分。企業通過實施PDM系統,逐步提升企業跟進訂單,完成訂單的能力。隨著企業使用的逐步深入,相信PDM系統能夠為移動發電機組行業帶來更大的優勢。
轉載請注明出處:拓步ERP資訊網http://www.sdyuan.com/























