一、概述
隨著社會電子ERP信息化程度的提高,企業的業務和管理朝著電子化和網絡化的方向快速發展,在這種背景下,通信運營商的IDC 業務得到了迅速的發展。隨著電子信息及制造技術的飛速提升,數據中心機房的設備密集度大大提高,耗電巨大,發熱量更加集中,機房局部過熱現象增多,機房內單位面積空調冷負荷急劇增加,由此引來的主設備運行故障和能耗逐年上升,甚至成為了制約通信業務發展的一大瓶頸。同時,具有重要戰略地位及發展潛力數據中心作為通信行業高能耗的代表也成為了大家關注的焦點,國內外各大運營商及相關研究機構都陸續開展了一系列數據中心節能試點改造,取得了良好效果。
本文主要從電源(包括電力輸配系統、交直流不間斷電源等)和空調(包括制冷機房、空調末端系統等)兩大方面對數據中心能耗現狀及問題進行梳理,結合某運營商數據中心建設及改造案例,對數據中心機房提出系統的節能方案建議。
二、數據中心能耗現狀
國內某運營商的調研數據顯示:數據中心能耗呈逐年上升趨勢,2009 年比2008 年增長了約20%左右,到2010 年底,數據中心占該運營商全國網絡運營總能耗的比例達到了13%(見圖1),特別是在一些IDC 業務發展較好的大城市,該比例遠遠超出了全國平均水平,比如:上海市2010 年數據中心能耗占比超過了25%,北京市則達到了50%以上。

圖2-1 某運營商2010 年網絡運營能耗結構
從機樓的角度來看,數據中心能耗主要由三個部分構成:數據通信設備、空調(制冷機房、空調末端系統)及電源(電力輸配系統、交直流不間斷電源),其能耗占比情況見圖2。

圖2-2 數據中心能耗構成
(數據來源:勞倫斯伯克利國家實驗室)
上述數據顯示,數據通信設備的能耗占比最大。但某種程度上來說,主設備的節能環節是運營商無法真正掌握的。因此,運營商在盡量采購節能減排主產品的同時,需不斷加大力度,開展對數據中心空調及電源系統的節能建設及技術改造,以期實現節能降耗。
三、數據中心電源系統節能研究
一般來說,數據中心電源系統包括:外電引入、變壓器、發電機、電動機、交流不間斷電源系統、直流不間斷電源系統、照明系統及輸配電線路等。由于數據中心功率密度的提高,所消耗的電功率增加,在電力各環節能量損耗亦隨之增大,因此,電源系統各環節均需采取節能措施。
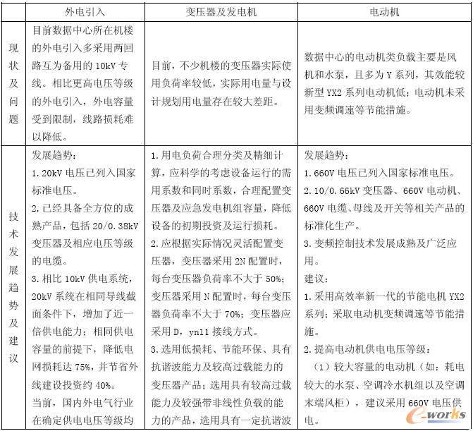
一)、外電引入、變壓器、發電機及電動機系統節能研究
數據中心外電、變壓器、發電機及電動機等環節的現狀、問題及節能建議見下表:


表3-1 數據中心外電引入、變壓器、發電機及電動機系統節能研究
二)、照明系統及輸配電線路節能研究
數據中心照明及輸配電線路環節的現狀、問題及節能建議見下表:

表3-2 數據中心照明及輸配電線路節能研究
三)、交、直流不間斷電源系統節能研究
1. 傳統交流不間斷電源(塔式UPS)系統應用現狀
當前,數據中心主設備一般要求交流電源輸入,多采用傳統的交流UPS 系統供電模式,即:UPS 系統將交流市電整流逆變后,為數據主設備提供220/380V 的交流不間斷電源。其應用現狀總結如下:
(1)傳統UPS 系統多采用N+1 配置,等級較高的數據中心機房采用2(N+1)配置。
(2)部分在網的早期UPS 主機采用6 脈沖整流,近年來基本都采用12 脈沖整流。
(3)為了限制UPS 系統產生的諧波,部分UPS 系統配置了有源濾波器。
(4)蓄電池后備時間大多按單機滿載30 分鐘配置,有的數據中心配置達到了單機滿載1 小時。
2. 傳統交流不間斷電源系統存在的問題
隨著數據中心高能耗問題的凸顯以及對設備運行可靠性要求的不斷提高,傳統交流UPS供電模式存在以下一些不足:
(1)采用了冗余并機技術,無論是N+1 還是2(N+1)系統,在正常運行時,UPS 主機的負載率均較低,再考慮到系統配置容量較實際偏大,使得系統的負載率更低,未在最佳效率點附近運行,系統損耗較大。
傳統UPS 系統的負載率與效率的大致關系見下圖:

圖3-1 負載率與效率關系圖
經調查,很多大型數據中心機房的UPS 系統單機負載率一般在10%至30%之間,大多數只有20%左右,在發展過程中的數據中心機房UPS 單機負載率甚至更低,單機負載率10%不到的也占很大部分。
(2)目前仍有采用6 脈沖整流的UPS 在網運行,且沒有采取相應的諧波處理措施,導致系統額外附加功率損耗大。部分UPS 系統雖然配置了諧波過濾器用于諧波治理,但治理后實際運行情況沒有進行相應跟蹤,治理效果無法保證。
(3)交流UPS 系統的后備蓄電池需經過UPS 逆變后才能供給負載,一旦UPS 本身出故障,仍會造成負載停電。
3.數據中心不間斷電源系統發展趨勢
(1)模塊化交流不間斷電源系統
為解決傳統UPS 系統由于負載率低導致的系統低效率及難以實現按需擴容等問題,“模塊化”的概念被引入了交流UPS 設計生產領域,出現了模塊化交流UPS 系統。一般來說,模塊化UPS 系統由機架、UPS 功率模塊、靜態開關模塊、顯示通信模塊以及電池組構成,系統組成模式與直流供電系統相似,可以方便實現N+X 冗余,可根據實際負載量來配置合理的電源容量,其系統效率及供電可靠性相比傳統UPS 系統都得到了提升。
(2)高壓直流不間斷電源系統
直流供電方式早已得到了長期的、大規模的使用及驗證,該方式將交流市電整流后與蓄電池并聯,直接為通信設備提供直流電源,大大提高了供電可靠性和工作效率,諧波小,可以很方便的實現按需擴容。傳統的直流供電系統的電壓等級一般為-48V,大功耗的數據中心設備若采用-48V 的供電電壓,會使得配電線路的損耗大大增加,因此需要提高直流供電的電壓等級,于是出現了“高壓直流供電方式”。與傳統交流UPS 系統比較,高壓直流供電系統的效率更高,系統損耗明顯降低。一般來說,直流電源模塊的效率一般都在93%以上,即使模塊使用率在40%,效率也可以達到92%,而UPS 系統的實際滿載效率一般僅為85%以上,不超過90%。同時,高壓直流供電系統還大大提高了不間斷供電系統的可靠性。
4.建議
(1)優先考慮在新建以及改造使用年限長、耗電量大、故障率高的傳統交流UPS 系統的數據中心采用高壓直流供電系統或模塊化UPS 系統。
(2)加強諧波治理。
5.某運營商案例
2010 年某運營商先后在5 個省建設了約23 套高壓直流系統,用以取代傳統的UPS 供電系統,建設規模及平均節電率情況見下表:

表3-3 某運營商高壓直流系統建設情況
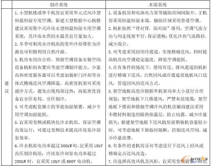
四、數據中心空調系統節能研究
1.數據中心空調系統節能建議
數據中心空調系統能耗主要包括制冷機房能耗和空調末端系統能耗,通過對某運營商多個數據中心空調系統的調研及分析,節能建議如下表:


表4-1 數據中心空調節能建議
2.某運營商空調系統節能案例
2010 年該運營商組織了7 個省,重點針對部分氣流組織不好、有局部過熱現象的數據中心進行了精確送風改造,節能情況如下表:

表4-2 某運營商數據中心精確送風改造情況
除此之外,該運營商還先后在多個省份開展了數據中心空調系統綜合節能改造工程,取得良好效果,如:
(1)大型數據中心采用集中式冷凍水型恒溫恒濕專用空調,架空地板精確下送風,管道結合自然回風,氣流組織合理,提高空調系統整體能效比,節能效果顯著。
(2)合理設定機房溫濕度,分區精確供冷,提高效率,達到節能目的。
(3)部分專用空調取消加濕功能或配置獨立的加濕裝置,減少空調加濕能耗。
(4)采用自適應控制系統,根據機房負荷變化,自動調整空調運行數量,實現節能。
(5)改造老數據中心機房上送風風口以達到節能效果。
五、結束語
數據中心的節能降耗涉及到多個方面,本文通過對國內某運營商數據中心的實例分析,從電力和空調兩方面提出了節能降耗建議,目標是為了更高效的利用能源,建設節能環保的綠色數據中心。
轉載請注明出處:拓步ERP資訊網http://www.sdyuan.com/
本文標題:某數據中心能耗現狀與節能改造方案
























