0 引言
隨著機械制造技術的高速發展,機床數控技術也得到了長足的進步。目前數控機床正朝著高工序集中、高精度、高復合化和高可靠性方面發展。數控機床功能的不斷提高,系統越趨復雜,一旦出現故障,排除時間增長,難度增大,費用也隨之增加。由于數控機床涉及多個學科,對設備維修維護人員的技術要求越來越高,故障的及時診斷與維修越來越困難。如何在數控機床出現故障時,進行快速診斷及維修變得非常重要。近年來,由于計算機技術,現代測試技術及信號處理技術的高速發展,設備故障診斷技術也取得了很大的進步。隨著人工智能技術的發展,特別是知識工程、專家系統和人工神經網絡在診斷領域中的進一步應用,迫使人們對智能診斷問題進行更加深入與系統的研究。專家系統是人工智能的一個主要研究方向,它利用計算機程序解決那些只有人類領域專家才能解決的問題,它以知識為研究對象,包括知識的獲取、表示和利用等。專家系統的解題能力主要取決于它所擁有知識的數量和質量。所以,知識庫建立的質量直接影響到專家系統的性能。本文研究的主要問題就是在開發數控車床故障診斷專家系統過程中,如何利用故障樹分析法建立專家系統的知識庫。
1 故障樹分析法的概念
對數控車床各部件、元件而言,產生故障的原因是多方面的,為此必須熟悉其原理,搞清車床各組成部分的功能,這是分析故障的基礎。深入實際,了解設備的使用和維修狀況,這是找出故障產生原因和排除故障的關鍵。故障產生后,列出可能產生故障的原因,然后逐個分析,排除次要原因,最后找出產生故障的主要原因。有時一種故障可能是某一元件的故障所在,也可能是幾個問題的綜合。
故障樹分析把系統最不希望發生的故障狀態作為邏輯分析的目標,在故障樹中稱為頂事件,繼而找出導致這一故障狀態發生的所有可能直接原因,在故障樹中稱為中間事件。再跟蹤找出導致這些中間故障事件發生的所有可能直接原因。直追尋到引起中間事件發生的全部部件狀態,在故障樹中稱為底事件。用相應的代表符號及邏輯們把頂事件、中間事件、底事件連接成樹形邏輯圖,則稱此樹形邏輯圖為故障樹。它是一種特殊的倒立樹狀邏輯因果關系圖,它用事件符號、邏輯門符號和轉移符號描述系統中各種事件之間的因果關系。應用故障樹時應遵循如下步驟:
1)給系統以明確的定義,規定可能發生的不希望事件作為頂事件。
2)對系統的故障進行定義,分析其形成原因。
3)作出故障邏輯圖。
4)對故障結構作定性分析,分析各事件結構重要度。
5)對故障樹結構作定量分析,如掌握各元件、各部件的故障率數據,就可以根據故障樹邏輯,對系統的故障作定量分析。
另外,故障樹分析還規定了一系列的常用符號,本文中采用框圖形式,故障樹也能表達得比較清晰。
2 數控車床故障經驗知識整理
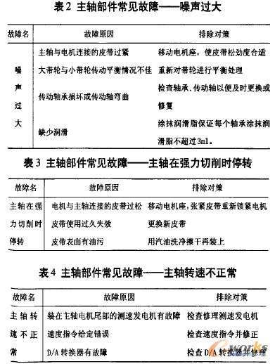
專家知識是支撐一個專家系統正常運行的基礎,如果沒有正確和足夠的知識,專家系統很難按照人們設想的那樣運行,也就很難得出正確的結論。因此,應特別重視故障診斷經驗知識的整理工作。把數控車床的組成部件、元件及其故障種類、原因及故障對策等都作了細致的分析。以主軸故障分析為例:

根據以上的分析,我們對主軸部件的常見故障現象有了總體的把握,然后再對每一具體的故障現象進行分析,找出所有引起這些故障的原因,提出相應地排地除方法。列表如下:


分析故障進行之后,針對出現的故障現象,來確定其排除方法。針對知識庫中的故障對策,以主軸軸承出現的故障為例來說明:
滾動軸承對主軸工作性能影響甚大,很多故障的根源都來源于它。所以防止軸承出現故障是主軸使用與維護的重要內容。軸承出現故障的原因及排除方法主要如表6所示:

3 故障樹分析法在數控車床故障診斷專家系統中的應用
依據上面針對主軸的常見故障、故障原因及排除對策的分析,對數控車床的故障診斷進行故障樹分析。通過以上研究工作,建立了車床的故障現象分類,如圖1所示。先把整個系統劃分為主軸箱、尾座部分、刀架部分、液壓部分、氣動部分、潤滑部分、伺服部分、數控系統等8個子系統模塊,并且以此為基礎,根據各系統的組成元件,繼續細化故障樹。直到滿足診斷要求為止。如以主軸箱故障為例說明故障樹的建立方法。

圖1數控車床故障樹
主軸故障現象及排除方法在前面巳經說明,這里不再重述。根據對主運動系統的傳動原理及各部件的結構(特別是主軸結構)分析畫出其故障樹如圖2所示,從故障樹的第一層入手,層層分解,可以找出各因素之間的相互關系,分析出各樹枝出現故障時的原因。

圖2主軸異常故障
以同樣的方法建立其他各子系統的故障樹。
4 小結
應用故障樹分析方法對數控車床的故障進行診斷排除,直觀性強,能把車床的故障及其成因形象地表現出來,并具有很強的靈活性,在設備維修中能發揮較好的作用。在實踐中應用該方法的主要困難是建立被診斷系統的“故障樹”的工作量較大。對于設備維修者來說,建立故障樹和獲得分析診斷結果的過程,也是知識與經驗的積累過程。故障樹的不斷完善為以后的維修工作奠定良好的基礎,且對于知識的收集、整理、表示都非常有利。從而大大提高故障診斷專家系統的靈活性,提高了診斷效率。
核心關注:拓步ERP系統平臺是覆蓋了眾多的業務領域、行業應用,蘊涵了豐富的ERP管理思想,集成了ERP軟件業務管理理念,功能涉及供應鏈、成本、制造、CRM、HR等眾多業務領域的管理,全面涵蓋了企業關注ERP管理系統的核心領域,是眾多中小企業信息化建設首選的ERP管理軟件信賴品牌。
轉載請注明出處:拓步ERP資訊網http://www.sdyuan.com/
本文標題:數控車床故障診斷專家系統中的故障樹分析
























