0 引言
在生產過程中,很多企業實際加工時間占總加工時間不到15%,而有85%以上的時間用于等待、搬運和排隊;因此,科學的生產調度系統模式就是要降低企業85%不增值的部分和優化生產過程,建立合理的生產調度模型,設計適宜的計劃調度系統。國內外對于生產調度問題的諸多研究可以歸結為兩個方面:生產調度問題的建模和生產調度問題算法設計與分析。雖然對車間調度領域的研究已有60多年的歷史,但至今尚未形成一套較為完備的系統理論和方法,加強生產調度系統理論和應用的深入研究非常必要。
生產管理通常分為3個階段:生產計劃、生產調度和生產控制,其中生產調度是生產管理領域內的關鍵環節,調度與很多其他經營管理活動有關。實際生產過程中,車間生產調度過程是一個多元化管理模式,需要敏捷響應和反饋,要求在宏觀上規劃生產,微觀上調控生產。科學合理的生產調度在滿足客戶要求和生產任務的前提下,依據生產過程獲得準確信息,充分合理地利用與配置加工過程的各種制造資源、高效低耗地使用生產資源、合理安排加工工件的順序、均衡設備負荷和生產、提高設備利用率、縮短換工裝和物料準備時間、降低生產和人工成本、優化生產過程。因此,及時準確地生產調度對生產系統的高效運行有著重要的影響。
1 生產調度的分類、影響因素及優化模型
1.1 生產調度的分類
在不同的制造資源、約束條件、生產規模、生產形式和管理方法下,生產調度問題的目標、調度策略也不同。為全面地考慮優化模型中的約束因素,需要對其進行分類:就對象而言,有模糊調度、離散事件和連續事件調度、靜態和動態調度等;就調度方法而言,有Gantt圖、分支定界、動態規劃、規則調度和仿真等;就調度優化目標而言,有正規性能指標和非正規性能指標,如生產成本、提前/延遲(E/T)指標等;就調度加工系統的復雜度而言,可分為單機、多臺并行機、流水車間調度和作業車間調度。
1.2 生產調度的影響因素
現代企業生產環節多,協作關系復雜,生產連續性強,情況變化快,某一局部發生故障或某一措施沒有按期實現,往往會波及整個生產系統的運行。由于調度問題的復雜性和生產環境的動態性,必須將資源、約束、規模和方法等因素綜合考慮來研究。
首先,用戶一般提出交貨期、數量、質量、規格、交貨方式等要求。交貨期和數量直接約束生產企業計劃,質量和規格通過設計部門轉化為加工工藝霧求,工藝部門進一步將加工工藝轉化為加工次序和加工時間。用戶需求對計劃的約束體現在交貨期、加工次序、加工時間、運輸設備、運輸次序等方面。其次,供應商對企業計劃的約束主要是物料供貨時間(物料到達企業的時間,包括物料的出廠時間和運輸時間等)。最后,計劃在企業內受到人力、資金、設備、庫存、后勤保障(水、電、煤、氣等)的約束,其中設備主要包括運輸設備、工具工裝、加工設備、場地等,工序負荷平衡、生產模式、現場實績等非結構化約束,加上變化的工作條件,需要頻繁地進行重調度。
1.3 生產調度的優化模型
在車間生產調度中,生產計劃調度的任務是根據生產目標和約束,為每一個加工對象確定具體的加工路徑、時間、制造設備資源和操作等,以保證車間制造系統的某一性能指標達到最優,具有靜態特性。生產調度的優化模型如式(1)所示。

式中,A為加工對象的生產計劃;W(A)為企業收益;C(A)為加工成本;a1,a2,...,an為加工該加工對象的時間、人員、設備等生產條件;Ω為企業所擁有的加工條件等內部約束條件;N(A)為生產出產品的質量、數量等;Φ為用戶所提出的產品質量、數量等外部約束條件。
在理論研究中,生產調度問題常被稱為排序問題、資源分配問題或組織優化問題。當然,調度不只是排序,還需要根據排序結果確定各個任務的開始時間和結束時間,并使約束得到滿足,同時使車間制造系統的性能達到最優或次優。這些特點決定了生產調度高復雜性、動態隨機性、突發性、多目標性、多約束性、多資源相互協調、非線性、目標可變性、大規模性和多極小性等特點,并且多數調度問題求解過程是NP(nondeteministic polynomial)問題,它的計算量隨問題的規模呈指數增長。這導致生產調度要綜合平衡這些條件自己的矛盾與沖突。多目標車間調度最終得到的解是一個解集,需要從解集中選出一個最優妥協解作為實施方案,使企業制訂出合適的作業生產計劃。
2 傳統生產調度系統下的生產問題
實際的生產系統是一個動態生產環境,存在著大量不確定性因素,往往會導致計劃、調度與控制脫節,不能有效協調和均衡的生產,造成企業成本增加、效益下降。傳統生產調度系統作用下的車間實際生產加工現場,雖然每個待加工的工件都被分配到指定的加工設備,并按照開始時已經規劃好的調度方案進行加工,但由于實際生產情況復雜多變,生產現場工件到達時間隨機性和制造過程中隨機發生的擾動使得實際生產出現了與原調度方案的偏離,加之加工現場作業流程混亂,導致生產系統不能再按照原有的生產計劃正常運行。
2.1 當前制造業企業生產調度體系弊端在生產中的體現
(1)主觀與經驗性在組織生產時,經常出現工藝流程、工時定額不完善等情況。生產計劃與調度嚴重依賴管理者的經驗、技巧,基礎數據精確度低,缺乏科學的理論基礎和現代管理理論的支撐,沒有一個全面細致到位的科學調度安排。計劃的及時性、均衡性、應變性差,造成在實際生產過程中,調度頻繁、生產效率低下等不良現象發生。
(2)拖期嚴重工序流程周轉不暢、產品生產周期不能滿足客戶訂單要求的交貨期,零部件的制造周期不能滿足裝配要求的交付期,并且各零件的加工狀態無法追蹤,生產過程的進度不能動態反映,嚴重影響了公司的信譽和市場競爭力。
(3)生產調度系統未能與庫存管理系統進行有效集成無法查看即時的生產現場信息或庫存情況,生產發生變化時計劃調整困難,響應速度慢,不能滿足快速響應的要求。倉庫擺放大量零部件和半成品,可裝配現場仍頻繁缺件,庫存的零部件不是產品裝配所需的零部件。
(4)生產計劃未能充分進行資源的平衡一方面,部分設備能力不能滿足生產需求,成為加工的瓶頸,而部分設備卻有能力富余;另一方面,計劃調度人員僅僅根據所主管的型號安排計劃,沒有考慮到生序能力的平衡,使整個生產過程時緊時松,人員和機器不能達到很好的利用。
2.2 現行調度在企業實際生產中的缺陷
(1)延遲性生產車間的實時動態變化、統計數據不能夠及時地反饋到調度部門,在時間上存在很大的滯后性。調度人員對數據手工分析,進而產生調度指令,時間上又有了一段延遲,信息處理和反饋速度慢。由于信息滯后,生產調度人員難以及時、全面地掌握生產信息,增加了對生產異常情況的處理難度,嚴重制約了生產正常進行。對車間缺乏有效的生產監控機制(包括生產計劃監控、零件進度監控與產品或訂單進度監控等),很難對生產進度實現有效管控,超差品常常得不到及時補救與處理。目前,調度管理基本上是采用反饋控制,該法是根據實際執行結果的反饋信息來調節和控制生產系統行為,具有時滯性,缺乏靈活性和適應性。
(2)不準確性在調度管理工作中,從數據的匯總、傳遞、分析到指令的下達等工作,基本采用手工處理,且難以達到優化的目的。由于人工采集的信息數據具有不可靠性和不完整性,一方面容易造成決策者錯誤決策,另一方面不能向客戶反映生產進度情況,降低了生產的透明度。
(3)調度低效率由于系統本身的復雜和非線性行為、隨時間變化的行為、信息集成的因素等原因,造成車間信息客觀上的不確定和復雜性,輕重緩急得不到合理安排,優先級的零件得不到及時安排,關鍵、瓶頸設備得不到合理使用,造成資源浪費;難加工、周期長的零件不能按期完成,拖延產品齊套時間,影響交期。生產過程的脫期任務變為緊急任務,導致計劃頻頻變更、生產系統運作效率低下。不能用數字說話,達不到科學管理的要求。沒有考慮到人力資源的重要性,沒有引入人工激勵機制,沒有將人工的心理因素引入到生產調度,從而在一定程度上導致了企業的效率不高。
(4)缺乏全局性和科學性由于調度人員的智力、經驗和處理能力的限制導致調度缺乏全局性和科學有效性,造成生產計劃和生產安排及生產工序之間不協調,物流不暢,生產缺料和車間在制品多的情況同時存在。
2.3 生產計劃和調度系統信息不完備
(1)信息的缺乏信息的不統一、不完整、不及時等諸多問題已經影響到企業生產經營,造成整個生產系統處于應急的狀態,原材料不能按時到位,延長了交貨期,有時貨物不能按時送達;生產現場的管理混亂,原材料和半成品堆放隨意,影響生產車間的對外形象。
(2)信息的復雜性這主要取決于人們處理大量信息的能力,如通過分類、簡約等來獲取有用的信息。
(3)生產調度軟件的問題由于目前的智能調度系統并不能真實反映實際生產中經常出現的不確定性,而現實生產中的不可預測擾動經常導致智能算法的最優解決方案并不能很好執行。如果按照這些算法進行生產計劃的安排,會造成正反饋的累積效應,使得計劃越來越脫離實際。
2.4 生產調度系統中的失控
實際生產過程中,會遇到各種各樣的情況:有局部的,也有整體的;有內部的,也有外部的;有工藝方面的,也有設備方面的;有主觀因素,也有客觀因素。這些問題一旦出現,小則造成生產被動,大則造成生產過程中斷,計劃難以完成。我國工業雖已形成較為完整的生產體系,但技術裝備和管理水平仍然比較落后,尤為突出的是由于缺乏生產計劃造成宏觀生產失控,以及調度系統不完善導致實時監控紊亂等方面的問題。
2.5 綜合管理能力弱
管理基礎薄弱,生產管理基礎數據相對較少,缺乏科學的管理方法和工具是大多數制造企業亟待解決的問題。目前大多數制造企業仍然采用制度化管理,這種層次過多、劃分過細的組織結構造成信息的上傳下達緩慢;部門間分割管理,造成調度計劃協調困難甚至相互矛盾,難以實現企業的全局最優;不符合現在靈活、快速、多變的生產制造特點,難以快速響應市場變化;各管理層各自編制的計劃之間經常存在矛盾沖突,當產品到達現場時才進行解決,經常產生連鎖不良反應。
2.6 部門間缺乏有效溝通
多個生產計劃之間缺乏協商,在實施過程中經常互相沖突。各型號產品在訂計劃時,相關資源處于空閑狀態,表面上看,產品交貨節點可以保證,但是,由于各型號產品是同一時間內引用了相同的生產資源,在實際生產中各產品會相互沖突,互相占用資源,生產節點無法保證。傳統生產過程中,在工藝設計階段人們關心的是加工方法的選擇、加工順序的確定,以及以手冊和經驗為依據的工藝參數的確定等純技術設計,而不關心生產計劃調度的內容和生產車間的實際狀態。同理,在生產計劃和調度過程中,人們把注意力放在生產進度和資源分配,而不考慮工藝過程和工序設計的細節問題。另外,在生產作業計劃和實際作業之間存在偏差,還有需求變化、預測不準、庫存控制指標不合理、外協計劃未落實、生產作業計劃銜接失誤、設備維修計劃失誤等。
2.7 企業中存在信息化孤島
企業在調度管理時,自動化設備的加工信息不能與電腦建立關聯。由于缺乏準確、及時的企業數據和狀況分析,導致調度管理失職。目前制造業,特別是機械工業中生產調度和過程優化控制相互脫節,在過程控制和管理信息系統之間存在著“信息鴻溝”,割裂了流程企業經營管理與生產控制。顯而易見,關鍵是如何選擇實時關系數據庫,使企業中大大小小的“自動化孤島”、“信息化孤島”的信息能夠流暢地進入數據庫系統。
3 系統集成視角下的生產調度方法及其改進
生產調度問題同時也受到工廠管理方法的影響。在不同的管理方法下,調度問題的優化目標、優化策略及其優化數學模型均不同,幾乎每一個生產環境都是唯一的,很難用一個生產環境的調度方案去解決另一個生產環境的生產調度;一旦求解的問題改變,相應的問題建模方法和調度軟件就要改變,而原先的算法也不再適用,必須重新換用新的方法建立數學模型和求解優化,即缺乏較為通用的建模方法和優化算法。與此同時,由于各種隨機因素,如機器故障、操作工人的熟練程度、環境參數等影響,只能得到加工時間的一個大概數據以及數據的可能變化范圍,很少能獲得精確的加工時間。因此,將加工時間按模糊數處理更加符合生產實際,更能保證調度的可行性。
國內外企業界已把注意力轉移到節能降耗、少投入多產出的高效生產模式上,即集直接數字控制、監控優化、生產調度、經營決策等功能于一體的綜合自動化模式(CIPS)。其核心問題是充分發揮信息在生產指揮調度中的輔助決策作用,有利于從更大范圍更高層次上優化資源的配置,從而提高企業的社會經濟效益。由于生產環境的動態性、生產領域知識的多樣性、調度問題的復雜性,必須將人、數學方法和信息技術結合起來進行生產領域管理調度問題的研究。近20年來,國際生產工程學會(CIRP)曾總結了40種先進的制造模式,無論哪一種制造模式都是以優化的生產調度為基礎。盡管調度方法逐漸走向復雜化和多元化,但是它們基本上可以歸結為4種類型:基于運籌學的方法、啟發式調度方法、基于仿真的方法和基于人工智能的方法。規則調度法是根據人們在生產實踐中所總結、提煉出的很多行之有效的經驗和規則(通常稱其為調度規則)來決定下一步操作的調度方法。Panwalker等人總結了113個啟發式調度規則,將其分為簡單規則、復合規則、啟發式規則,并對各規則的適應情況做了總結。隨著分布式人工智能的發展,特別是多Agent技術在生產調度領域的應用,促使基于多Agent技術的生產調度系統研究成為生產調度領域中的一個重要的研究方向。目前有關車間調度問題的較高效算法的研究與設計仍是整個生產調度領域的重要研究內容。迄今雖然有些新算法產生,但其性能還有待進一步研究和驗證。現有的研究生產調度的方法主要有OPT(優化生產技術)、PFS(過程流調度)、SCM(供應鏈管理)等。由于調度問題涉及面廣、因素復雜,單純的運籌學方法、隨機優化方法、離散事件仿真和人工智能方法等,尚不能對調度問題進行全面而有效的求解。實際生產當中,企業生產調度問題不只是針對某幾臺設備,而是生產全過程,需要構建起覆蓋整個企業生產過程的、簡單有效的全流程級動態調度模型。
在現實生產環境中,生產任務的種類、批量、加工設備、工裝狀況和任務進度等因素千變萬化,針對不同的加工環境,車間調度系統應能快速地選擇或組合相應的調度模型和算法。實際上在計劃與調度過程中,影響系統決策的不確定性因素廣泛存在。在確定性假設下得到的最優計劃和調度在實際生產過程中由于不確定因素的影響往往變為次優,甚至不可行,但不確定條件下的計劃與調度優化仍然沒有得到充分的解決和實際應用。實際生產中,各種工藝約束、資源約束、生產能力約束等平行存在,這就需要對生產作業進行合理的調度安排;而一個好的調度安排需要一個好的優化調度算法。仿真方法、啟發式規則、人工智能以及遺傳算法等具有計算效率高、適應性強等優點,在生產計劃與調度研究中得到重視。
目前車間調度領域的研究主要存在的問題有:
(1)將算法進一步的實用化由于實際調度問題的高度復雜性和現有計算條件的局限性決定了不可能把實際調度中所有影響因素都納入考慮之中,NFL(nofree lunch theorem)定理表明不存在萬能的適用于任何問題的優化算法,因此探索各算法的適用范圍也是一件重要的研究工作。建立系統的算法框架有利于該領域的發展,并揚長避短發展混合型算法,從而提高算法的性能。
(2)進一步確保解的次優性總的來說,生產調度問題的研究方法主要有精確算法和近似算法;前者只能解決小規模的車間調度問題,雖然已有不少的改進,但是距離實用還有一段較大的距離;近似算法由于能在合理的時間產生比較滿意的解,而被廣泛應用于實際調度中,但是往往對解的次優性不能評估,所以解的次優性的保障及定量評估問題也是下一步要解決的問題。
(3)探索新的調度算法針對于現有生產調度算法所存在的局限性,應與生物工程及應用數學等交叉學科相結合,探索新的實用算法。系統、全面、合理的生產調度方法,已經成為先進制造技術實踐的基礎和關鍵。
4 生產調度策略及評價指標
4.1 生產調度策略
針對生產調度策略問題,近年來出現了一些新方法用來解決NP難題,目前已經形成了以下策略:
(1)并行或分布策略為適合不同車間控制結構與高度復雜問題的需要,不少學者利用并行或分布策略來解決車間調度問題。如用多智能體結構的分布式決策方法對柔性加工系統(FMS)進行動態調度。
(2)分解與成組策略利用分解生產計劃或成組技術的調度策略,可以大大降低問題的計算復雜性和規模,求得調度問題的較優解,同時優化系統的一些性能指標。
(3)人機交互策略大量的研究成果表明,人機協同交互的策略可以減少系統的搜索空間,可在有限時間、背景知識條件下解決困難的問題。交互反應式調度的主要優點是:在交互反應排產之前,通過智能算法(如GA、PSO和ANN等)得到最優調度計劃;一旦最優排產計劃出現紊亂和擾動時,可通過交互反應,進行快速修復,使得調度方案能夠快速適應變化。采用基于多智能體系統(MAS)的混合方法是解決模型的準確性、實用性和求解可行性的有效途徑。
(4)動態重調度策略預測控制是20世紀70年代后期產生的一類新型的計算機控制算法,其基礎是3個基本原理:預測模型、滾動優化和反饋校正。其與其他傳統最優控制的根本區別在于,在預測控制中優化不是一次離線進行,面是反復在線進行;不是用一個對全局相同的優化性能指標,而是在每一時刻有一個相對于該時刻的優化性能指標。它放棄了全局最優的概念,通過在向優化每個滾動區間,使系統在此區間內達到最優,通過滾動而得到較為滿意的控制結果。這使預測控制在工業過程控制中取得了廣泛的應用。這一思想同樣可以用于生產調度系統中。方劍等針對Job shop調度問題,提出了基于工件的滾動調度的方法。
張純剛等運用基于預測控制的滾動優化的思想,對機器人路徑進行規劃。把這種思想用于生產調度,主要的研究內容在于怎樣確定滾動窗口,以及怎樣進行再調度以保證生產的連續性。車間制造過程的隨時性和不確定性需要不斷地進行重調度,以處理突發的事件。基于目前的研究,對于動態調度的具體策略有周期調度、連續調度、事件驅動調度、周期與事件驅動混合調度、周期與連續調度混合的策略等。因此發展重調度和在線調度系統,建立具有魯棒性的動態集成模型有現實意義。
(5)生產計劃、調度與監控集成策略生產計劃與調度的集成研究具有全局優化的特征,也符合先進制造模式的思想,同時提高了生產系統的柔性。全局調度與局部控制相結合,生產調度管理系統必須在宏觀上把握生產的全過程,又必須對每一個車間和裝置的具體生產作出指導,以保證生產的優質高效。將生產作業計劃、調度和控制三者結合的集成研究具有全局優化的特征,符合先進制造模式的思想,是目前研究領域中的熱點問題。
(6)異地生產調度策略作為敏捷制造模式的關鍵技術之一,異地生產調度策略也成為近期的研究熱點,具有比較廣闊的應用前景。
生產調度工作要以預防為主、以生產進度計劃為依據,這是生產調度工作的基本原則。生產調度工作的靈活性必須服從計劃的原則性,要圍繞完成計劃任務來開展調度業務。貫徹預防為主的原則,就是要抓好生產前的準備工作,避免各種不協調的現象產生。在組織生產過程中,不僅要抓配套保證需要,還要抓原輔料保證需要,防止只抓出產不抓投入,抓后不抓前的做法。通過對生產系統內、外部條件的觀察、調查、預測和分析,預測生產系統可能出現的結果,將預測結果與期望結果進行比較,對可能存在的偏差或隱患提前采取處理措施,以獲得預期的生產結果。生產調度工作要從實際出發,要經常深入生產第一線,掌握第一手資料,及時了解和準確地掌握生產活動中干變萬化的情況,摸清客觀規律,深入細致地分析研究問題。把調度的生產指令規范化、具體化,使調度工作有計劃性、合理性、預見性,保證生產調度的各環節緊密銜接。加強生產調度管理,建立上下貫通、左右協調、集中統一、靈活高效的生產調度系統,及時了解、掌握生產進度,研究分析影響生產的各種因素,采取相應對策,是保證企業安全穩定生產的關鍵。因此生產調度就要及時了解掌握各類影響因素,組織有關部門、有關人員處理解決這些不平衡因素,消除隱患,來保證生產長周期安全運行,保證生產計劃按要求實現。
4.2 生產調度系統評價指標
企業生產調度方案評估系統,是面向制造企業,結合企業的生產特點、生產訂單、生產工藝和基礎數據等信息構建的智能決策系統。計劃實施評價是計劃目標與其實現情況的檢查、對比和分析。實際的生產往往對一個調度問題有多個方面的優化目標,在生產過程中這些目標之間可能發生沖突,導致調度方案無法產生符合預期的優化效果。多個目標常常是交織在一起,需要用一種優化算法來找到幾個目標的平衡點,這樣就更增加了調度算法的復雜性,也增加了生產調度評估的難度。企業實際生產環境差異性很大,基于不同的考慮,對于不同的生產方式,企業生產調度評估的側重點不同,比如有的側重于效率,有的側重于客戶的滿意度;因此程序不應該一成不變地設定評定指標,而應根據實際情況的需要,由專家靈活地選擇。不同企業的制造執行系統是不同的,實際的生產過程干差萬別,系統中機器配置和資源、調度目標、調度策略均多種多樣,一個企業在不同市場形勢下的調度問題也可能大相徑庭。計劃實施過程中的所有不確定因素,會使計劃的實際與預期的目標相偏離。而提高對環境的響應能力最根本的是制造系統要將自身的資源進行合理快速的重構,通過內部變化來適應外部環境的變化。實施評價是一種反饋行為,它可以為計劃的調整或者新計劃的編制提供依據和經驗。有必要定期把計劃的實際執行結果與原始目標比較,作出系統、客觀的評價。計劃實施的評價可以在計劃的過去、現在和將來之間建立起認識的橋梁,增強制造系統適應市場的變化能力,它是制造業策略的目標。
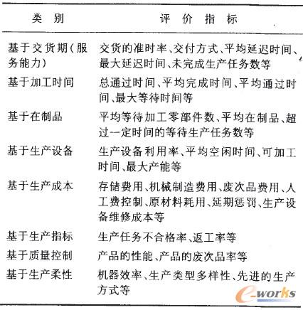
生產調度系統評價指標體系如表1所示。每方面又各自包含多項評估指標,較為全面地概括了生產調度方案評估的內容。每項核心能力下屬的指標是該項能力的不同程度反映,在實際操作中,企業就可以根據自身的需求和基礎數據的特點靈活選用評估指標。這些指標在進行調度評估時可以作為確定性因素考慮。而對于設備故障、原料供應變化、生產任務變化等非正常情況都是事先不能預見的,在進行調度評估時作為非確定性因素考慮。對于當今大多數的制造企業,生產策略評估的基本準則仍是安全、質量、成本、交付與服務并重的原則。這要求企業運用先進的理論、科學的工具和與時俱進的創新思維,構建一套實用的生產調度管理系統,通過有效的企業基礎數據采集、存儲、處理、傳遞、算法分析、評價與改進,充分發揮信息的作用,把生產線上反映生產狀態的數據信息集中于實時關系型數據庫,再利用各種數據挖掘手段和工具進行開發,使之變為管理決策信息,為生產調度決策提供依據,及時反饋,以達到生產管理水平的持續改進。
表1 常用的生產調度評價指標

生產調度系統評估目標主要有:
(1)驗證先進合理的生產調度算法通過優化調度算法,優化生產指標參數。
(2)為生產決策提供重要依據生產調度系統可以為生產相關部門提供基本數據,這些數據是進行生產決策的基礎,良好的生產作業排序方案是編制生產作業計劃的重要依據;同時,生產調度方案的順利實施要靠生產、供應、工藝等部門的密切協作來完成的。
(3)提高生產管理水平生產調度系統中數據庫及其管理模塊的建立,促進了生產相關數據的規范化,對生產設備、產品、零件、加工工藝等實行有效管理,為整個生產管理系統的建立與運行提供條件。
5 發展趨勢
生產調度系統的研究已經成為一個提高車間生產效率、企業競爭力的關鍵技術。其發展趨勢主要表現在以下幾個方面:
(1)集成化車間生產調度系統與工藝系統等其他系統的集成已經是車間生產發展驅使的必然結果,發展方向是計劃調度控制一體化集成。只有將調度和控制綜合考慮,實現信息與功能的集成,才能形成一個適應生產環境不確定性和市場需求多變性的全局優化的高質量、高柔性、高效益的智能生產系統。因此,調度系統應能與現有企業的信息基礎結構進行通信和信息交換,并作為信息基礎結構的一部分,這也是生產調度理論和方法的研究方向之一。信息化則可以在很大程度上使現有管理方式規范化,增加管理的透明度,增強各部門之間的溝通,使企業信息流、資金流、物流暢通無阻。調度層在CIMS結構中占有很大的比重,涉及生產進行的各個方面,其是承上啟下、維持生產進行的中間環節。
(2)動態化在加工過程遇到擾動和故障時,調度方法能根據系統的狀態修改原定的加工順序和調度系統的所有資源,使系統持續地、優化地運行。生產計劃的安排基于實時能力信息和生產資源,能獲取實時生產和調度信息,企業資源利用得到優化。對生產異常進行動態調度,系統每發一組指令,都要在當前的模型環境下運行這些調度指令,預測其后果,在不發生沖突并有利于調度目標的情況下,才能執行調度指令,保證生產能夠在異常情況下也能夠得以正常的運行。如果動態調度結果影響到下游分廠的生產,應及時將本分廠的調度結果通知給下分廠,下分廠即可對本廠的作業計劃進行調整,保證生產的順暢進行。進行動態調度時要在原有模型環境的基礎上進行,減少大范圍調整造成的生產混亂的局面。通過將動態多變的復雜生產調度與控制問題,轉化為分散到各個決策節點上的局部決策問題。由于局部決策相對于全局決策規模小,借助于節點間的協調、合作實現制造系統的整體調度與控制功能。
(3)高效智能化尋找新的調度算法,該算法應該快速、高效地找到大規模調度問題的最優或次優解,并能對找到的解進行評估。其中,混合車間調度算法是當前和未來的研究熱點之一。車間生產調度系統的算法正在朝著人工智能技術方向發展,如遺傳算法、蟻群算法及模擬退火算法等。智能化的計算機具有學習功能,可以從舊有調度案例中獲取調度規則用于指導工作,從而避開無法綜合考慮所有影響因素的難題。由于MAS能夠充分體現人類的社會智能,對開放、動態的現實環境具有良好的靈活性和適應性,因此MAS理論受到重視并迅速發展,在制造領域(如車間資源配置、生產調度與控制、生產管理決策等)獲得越來越多的應用。
(4)柔性化在傳統的車間調度問題的研究中,僅考慮每一工件具有唯一確定加工工藝路線的情況。
隨著加工技術、自動化技術的發展,特別是FMS的出現,工件加工工藝路線必須唯一確定的傳統限制已被突破,工件具有多個可選擇的加工路線,即路徑柔性已成為生產的實際需求。車間生產調度系統正在由單目標優化向多目標優化發展,使車間調度更貼近實際車間的情況。
(5)排程可視化、最優化、精準化在生產能力負荷范圍內避免拖期及無辜等待時間,對計劃變更能做出快速的響應。排程系統為柔性的,滿足生產組織的靈活性,支持插單功能,同時也支持數據的自動調整與修正等。提升計劃的精確度及效率,建立高精度的未來生產計劃,實現可視化和目標管理,以分鐘的精度建立工廠的每一臺機器設備或者每位工作人員從明天到未來的生產計劃,并且導出可行的生產指令。
6 結語
隨著生產調度研究的深入及調度算法與生產實踐的進一步相結合,生產調度研究已經從理論探索轉移到實際應用階段。目前,在基礎數據的制訂和規范方面做了大量的工作,如物料的編碼管理等,為企業進一步的信息化集成奠定了良好的規范化基礎,促進企業向現代企業模式的轉變,為企業的可持續發展提供動力。將信息技術與現代管理技術、工業過程控制技術等相結合,通過信息化帶動工業化進而取得企業的進步和發展將是企業的必由之路。大規模動態復雜生產調度系統是未來研究中的一個熱點與難點。對于生產調度問題這一具有NP-Hard特性的研究,隨著應用數學方法的發展,必然朝著集成化、動態實用化、多目標化、高度優化方向深入。
核心關注:拓步ERP系統平臺是覆蓋了眾多的業務領域、行業應用,蘊涵了豐富的ERP管理思想,集成了ERP軟件業務管理理念,功能涉及供應鏈、成本、制造、CRM、HR等眾多業務領域的管理,全面涵蓋了企業關注ERP管理系統的核心領域,是眾多中小企業信息化建設首選的ERP管理軟件信賴品牌。
轉載請注明出處:拓步ERP資訊網http://www.sdyuan.com/
本文標題:拓步ERP資訊網:制造業生產調度體系探討
本文網址:http://www.sdyuan.com/html/consultation/1082064866.html























