1.汽車制造業物流業務體系
根據汽車供應鏈特點,汽車制造業物流業務體系主要包括4部分,分別是圍繞汽車制造企業的零部件采購物流、零部件入廠物流、整車銷售物流和售后備件物流。
(1)零部件采購物流。主機廠采購物流是指提供原材料、零部件或其他物料時所發生的物流活動,它包括汽車生產相關的原材料、零部件等一切生產物資的采購及運輸業務。主機廠零部件采購物流應支持Milk-Run等取貨方式的零件運輸管理模式。
(2)JIT生產配送物流。LLP通過與汽車制造企業、零配件供應商共享有效連接的信息系統或信息協作機制,包括庫存信息、整車廠零配件需求計劃、JIT供料需求、零配件商供貨計劃等信息的及時傳遞,實現高效、準確的庫存管理,并在限定時間內按照汽車制造企業生產計劃要求準確完成零部件的揀貨和配送工作,實現物料的JIT生產配送作業。
(3)整車銷售物流。汽車整車物流是指以整車作為物流服務標的物,從汽車在生產制造廠完成組裝下線開始,直到送至最終用戶手中為止的一系列倉儲、包裝、運輸、維護和其他各種增值服務過程,即汽車整車在物流各個環節的實體流動。它是汽車產業供應鏈的一個重要環節,同時也是汽車銷售的主要組成部分。
(4)售后配件物流。汽車售后配件是經銷公司維修站為了滿足各級用戶保養及維修服務所需的零部件,主機廠的售后備件物流有兩種模式,一種是由主機廠中央備件倉庫直接配送到每一個經銷公司維修站;另一種是主機廠除了設立中央備件倉庫之外,把全國分為幾個區域,在區域內設置區域中轉庫,各區域中轉庫對其區域內的維修站進行短距離配送。
2.LLP概述
LLP(Lead Logistics Provider)指居于領導地位的物流服務商,傳統的汽車物流根據服務模塊的不同分包給不同的物流服務供應商,但這些物流服務商大都是普通的運輸、倉儲企業,規模不一,資質、能力層次不齊,對汽車制造企業而言,同時面對這么多窗口,無法集中精力于核心業務的同時,導致自身的管控難度增加。同傳統的物流服務商僅能提供較單一的物流服務相區別,LLP企業能夠為企業提供全方位、一體化的物流服務,因此,汽車制造企業將眾多物流業務交由該企業眾多物流服務商中占據領導地位的LLP負責,通過其擁有的第三方物流服務商的實際操作能力及第四方物流服務商的協調、設計、整合和優化能力,實現汽車物流各環節的有效銜接,滿足汽車物流精益化的要求。
LLP與客戶之間是緊密的戰略合作伙伴關系,它可以選擇自已操作物流業務,也可以將物流業務分包給其他的物流服務商,在資源整合的基礎上為客戶提供規劃設計及優化服務。分包的物流服務商都將由LLP管理,即客戶只需面對LLP窗口,其他分包的物流服務商都是LLP的供應商,歸屬LLP管理。LLP模式引入汽車物流領域,意味著要改變原來的半整合式運作方式,即汽車制造企業將各個環節的汽車物流業務全部外包給居于領導地位的LLP,由LLP統一負責設計、實施、管理和控制包采購物流、生產物流、銷售物流及回收物流等在內的整個龐大而復雜的汽車物流網絡。
3.物流信息平臺系統的設計
3.1 物流信息平臺的設計原則
基于LLP的汽車制造業物流信息平臺應充分體現LLP企業在汽車制造供應鏈中資源整合、服務領導的定位,在信息平臺的規劃、實施中應遵循以下原則:
(1)總體規劃、分步實施。基于LLP的汽車制造業物流信息平臺的開發應降低整體項目實施風險,確保關鍵需求優先得到快速實施,從而在短時間內看到投資回報,加強管理層和專業人員對新系統的信心。在開發過程中,根據伴隨業務發展需要,充分考慮業務緊迫程度及系統建設的前后依賴關系,同時,考慮信息化現狀,需要一個循序漸進地全面實現的過程。
(2)以業務為導向,關注業務價值實現。基于LLP的汽車制造業物流信息平臺的規劃、實施以及持續改進的過程中應始終以業務為導向,關注業務價值的實現,并在此基礎上根據不同業務的成熟度和緊迫性合理分配資源,針對業務價值的不同采用不同的實施策略,帶動新的業務發展,提高業務價值的體現。
(3)成熟軟件包與基于行業解決方案的定制開發相結合。基于LLP的汽車制造業物流信息平臺的開發應在考慮具體的項目需求和軟件包的市場情況基礎上,選擇結合適當的異構平臺進行客戶化的自主開發工作,以求最大限度降低風險,并充分滿足客戶的業務需求。
(4)選擇合適的項目管理模式。基于LLP的汽車制造業物流信息平臺的開發策略可采用總體項目服務的方式進行,充分發揮此方式風險可控、管理規范、進度易于控制、戰略目標能夠確保實現、系統維護和改進方便等優勢,保證信息平臺的可靠性、先進性。
3.2 物流信息平臺技術的邏輯架構
基于LLP的汽車制造業物流信息平臺技術邏輯架構采用ESB(EntERPrise Service Bus:企業服務總線)技術,消除不同應用系統之間的技術差異,在保證不同的應用服務器協調運作的基礎上,實現了不同服務之間的通信與整合,相對于傳統的軟件架構方式,在保證信息平臺技術可靠性的同時,該技術費用更低。平臺技術邏輯架構如圖1所示。

圖1 基于LLP的汽車制造業物流信息平臺技術邏輯架構
3.3 物流信息平臺應用的系統架構
基于LLP的汽車制造業物流信息平臺在應用先進的物流信息技術的基礎上,充分發揮領導型物流服務商的戰略地位,通過對汽車制造業供應鏈各節點企業資源的整合,提升其專業化物流服務能力,為汽車制造企業提供全方位、一體化的物流服務。基于LLP的汽車制造業物流信息平臺應充分整合門戶平臺、應用平臺及數據平臺等,應用系統架構如圖2所示。

圖2 LLP汽車制造業物流信息平臺應用系統架構
3.3.1 門戶平臺
門戶平臺是針對不同用戶建設不同類型的門戶網站,統一信息的展現方式和渠道,整合垂直的平臺子系統的業務應用和信息發布。基于LLP的汽車制造業物流信息平臺門戶平臺主要整合了內部門戶、供應商門戶和貨主門戶3個層面。
貨主門戶服務于LLP所服務的主機廠和零件供應商,幫助貨主的物流管理人員明確業務狀態,完成在線的管理報警,與貨主自身的供應商平臺及LLP企業的業務信息系統對接,實現計劃訂單信息發布和情況確認功能。
供應商門戶服務于為LLP服務外包的供應商,如貨物承運商、外包倉庫供應商,將供應商門戶與業務信息系統集成,整合供應商在線的訂單分配、接單處理、結算管理和報表查詢等功能。
內部門戶主要服務于LLP內部員工,與業務信息系統集成,成為員工的業務作業人口和信息管理平臺,同時,內部門戶成為企業內部信息發布的綜合平臺,實現企業內部員工適時掌握企業動態發展信息。
3.3.2 應用平臺
基于LLP汽車制造業的物流信息平臺應用平臺包括3個層面:決策分析平臺、業務管理平臺和業務運營平臺。
(1)決策分析平臺。決策分析平臺利用數據倉庫的統計分析功能對LLP企業內部各項數據進行決策分析。數據倉庫的數據按分析的主題分別從各業務系統抽取、轉換并加載,通過分析工具進行統計分析,分析結果將動態形成各類圖表,實現對各項活動的計劃預測、動態分析,為LLP據側提供及時的物流費用、生產情況、市場動態等支持信息。
(2)業務管理平臺。業務管理平臺包括財務管理系統、人力資源管理系統、辦公自動化及服務管控系統,財務、人力資源及辦公自動化系統作為業務運營平臺各系統的輔助系統支撐著整個信息平臺功能的實現;服務管控系統通過制定業務規則以加強業務流程和事件管理,在實現物流作業優化的基礎上實現物流作業可視化。
(3)業務運營平臺。業務運營平臺包括Line Feeding(上線喂料系統)、OMS(訂單管理系統)、WMS(倉儲管理系統)、TMS(運輸管理系統)、FMS(貨代管理系統)。上線喂料系統是LLP承接主機廠外包業務的重要支撐平臺,強調以拉動模式定義不同喂料要求,靈活設置主機廠內各零件存放區域、LLP及各配套供應商之間的喂料及補貨方式,實現從主機廠向LLP,再向供應商的多級物料拉動模式。訂單管理系統負責收集和管理物料的交貨訂單以及售后備件的發運訂單,跟蹤訂單的處理狀態,基于LLP的汽車制造業物流信息平臺訂單管理系統模塊及功能點要求如表1所示。
表1 物流信息平臺訂單管理系統模塊及功能點要求

表2 物流信息平臺倉儲管理系統模塊及功能點要求

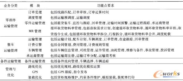
運輸管理系統支持LLP承接主機廠的整車運輸,生產件的集運以及備件的配送跟蹤。結合裝載優化系統提升裝載率,線路優化系統提升運輸效率,通過新的技術手段如GPS實現車隊管理和對車輛的跟蹤,并在這些功能的基礎上實現與外包的承運商信息平臺對接。運輸管理系統模塊及功能點要求如表3所示。
表3 物流信息平臺運輸管理系統模塊及功能點要求

基于LLP的汽車制造業物流信息平臺貨代管理系統主要負責CKD件從國外離港到本地收貨之間的運輸跟蹤,為主機廠提供一站式的CKD件采購運輸解決方案。貨代管理系統功能設計需要實現與港口相關系統對接實現對CKD件的全程追蹤,與零部件的倉庫管理系統對接實現對零部件的預收貨。
轉載請注明出處:拓步ERP資訊網http://www.sdyuan.com/
本文標題:基于LLP/ERP 的汽車制造業物流信息平臺架構研究
本文網址:http://www.sdyuan.com/html/consultation/10819912728.html
























